灵活就业人员应以上年度全省在岗职工月平均工资的60%至300%作为缴费基准。
那么,灵活就业人员社保要交多少钱一个月呢?根据新社通app-社保缴费查询工具提供的2025社保缴费标准详情数据:

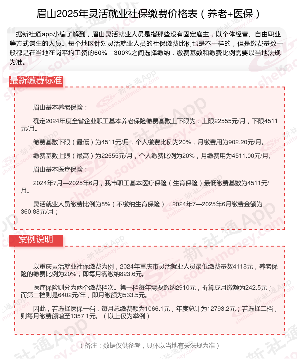
据新社通app数据显示,眉山灵活就业养老保险缴费基数2024-2025年最新标准如下:
2025年度,全省职工基本养老保险缴费基数上限为全口径工资的300%,即22555元/月;下限为全口径工资的60%,即4511元/月。
个人缴费比例:20%;
(注:本文数据仅供参考,具体以当地缴费标准为准)
》》点击新社通app社保计算器,查询你的社保缴纳明细!
新社通app数据所得,数据仅供参考。
社保缴纳
灵活就业补贴
灵活社保缴费
退休养老金
2025年广东云浮4050社保补贴新规
灵活就业补贴
社保和农保
社保断交
社保缴纳
养老金异地领取