据新社通app数据显示,2024-2025年乌海灵活就业人员养老保险的缴费标准:
养老保险缴费基数的下限为4863元;养老保险缴费比例为20%。
(注:本文数据仅供参考,具体以当地缴费标准为准)
乌海灵活就业自己交社保一个月要交多少钱?灵活就业人员社保缴费按什么档次缴纳好,怎么选择划算?根据新社通app-社保缴费查询工具提供的最新数据如下:

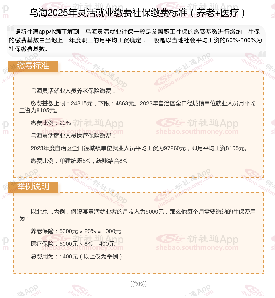
乌海灵活就业人员养老保险缴费:
缴费基数上限:24315元,下限:4863元。2023年自治区全口径城镇单位就业人员月平均工资为8105元。
缴费比例:20%
乌海灵活就业人员医疗保险缴费:
2023年度自治区全口径城镇单位就业人员平均工资为97260元,即月平均工资8105元。
缴费比例:单建统筹5%;统账结合8%
社保缴费基数是指在一定的范围内(通常是根据当地的社会平均工资的一定比例)确定的一个数值,用于计算每月应缴的社保金额。
社保缴纳
社保缴纳
4050补贴
社保断交
4050补贴
青岛灵活就业人员
社保缴费
4050补贴
养老金异地领取
灵活就业补贴