据新社通app数据显示,辽源养老保险缴费基数2024-2025年最新标准如下:
辽源灵活就业人员基本养老保险缴费基数暂按不低于4307.1元;
缴费比例:个人承担20%;养老保险缴费个人861.42元。
(注:本文数据仅供参考,具体以当地缴费标准为准)
吉林灵活就业社保缴费标准一览?根据新社通app-社保缴费查询工具提供的最新数据如下:

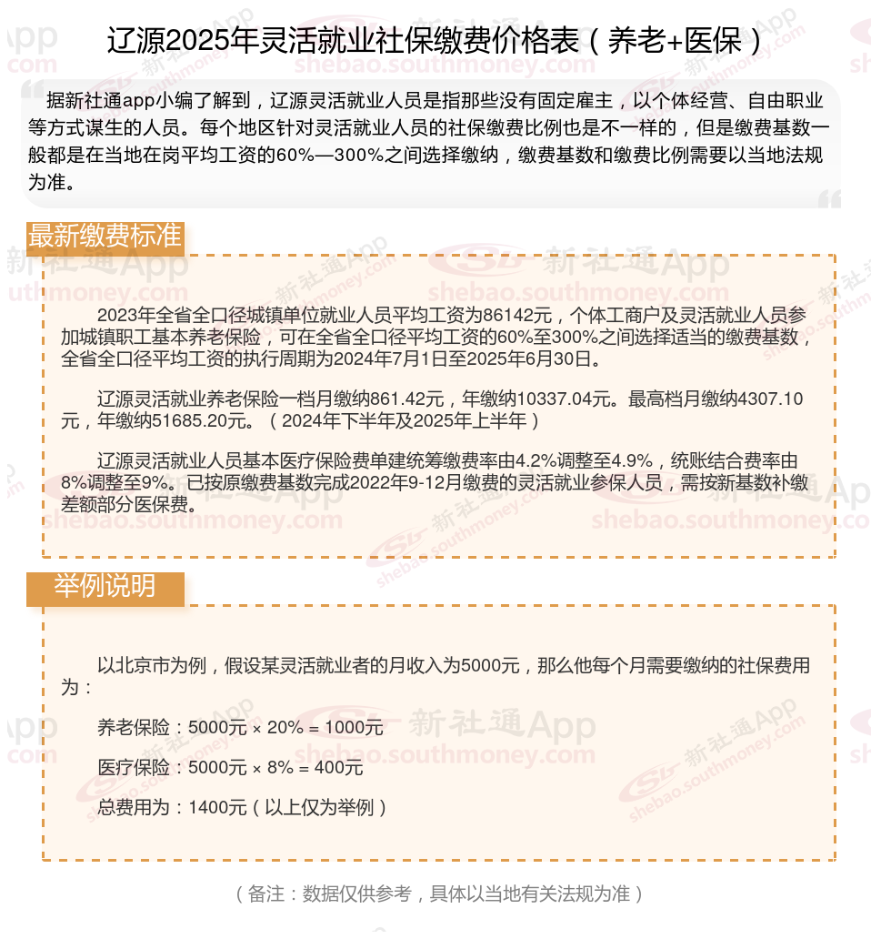
2023年全省全口径城镇单位就业人员平均工资为86142元,个体工商户及灵活就业人员参加城镇职工基本养老保险,可在全省全口径平均工资的60%至300%之间选择适当的缴费基数,全省全口径平均工资的执行周期为2024年7月1日至2025年6月30日。
辽源灵活就业养老保险一档月缴纳861.42元,年缴纳10337.04元。最高档月缴纳4307.10元,年缴纳51685.20元。(2024年下半年及2025年上半年)
辽源灵活就业人员基本医疗保险费单建统筹缴费率由4.2%调整至4.9%,统账结合费率由8%调整至9%。已按原缴费基数完成2022年9-12月缴费的灵活就业参保人员,需按新基数补缴差额部分医保费。
(备注:数据仅供参考,具体以当地有关法规为准)
社保缴纳
缴纳社保
灵活就业补贴
缴纳社保
缴纳社保
灵活就业补贴
失业金领取
4050补贴
灵活就业补贴
4050补贴