灵活就业社保:养老保险缴费比例为20%,医疗保险缴费比例为当地上年度城镇在岗职工月平均工资的80%的4.2%或8%。
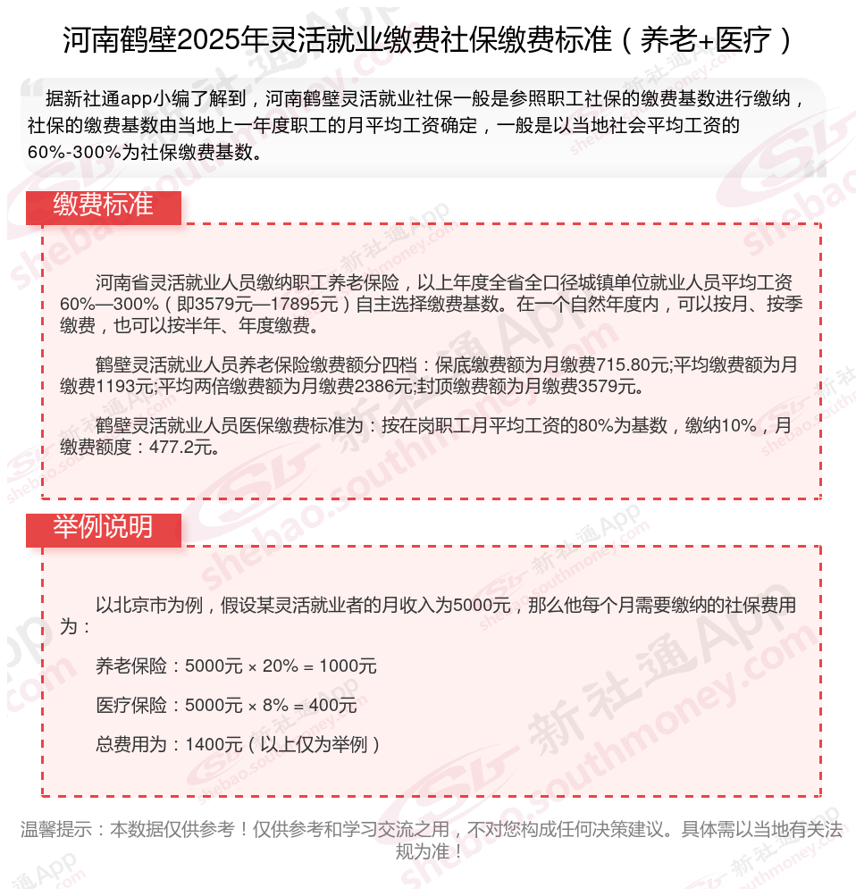
那么,灵活就业人员社保,要交多少钱一个月?根据新社通app-社保缴费查询工具提供的2025社保缴费标准详情数据:

据新社通app数据显示,河南鹤壁灵活就业养老保险最低缴费基数为:3579元;个人的缴费比例分别为:20%;
个人缴费金额:715.8元。
(注:本文数据仅供参考,具体以当地缴费标准为准)
社保缴纳
灵活就业补贴
灵活就业补贴
社保缴纳比例
社保缴纳
灵活就业补贴
社保缴纳
灵活就业补贴
农保和社保都交了怎么办