据新社通app数据显示,资阳灵活就业人员养老保险缴费基数2024-2025年最新标准如下:
缴费基数下限暂按不低于4511元/月执行。按照个人20%的缴费费率,个人养老保险缴费金额低于902.2元/月。
(注:本文数据仅供参考,具体以当地缴费标准为准)
四川灵活就业社保缴费标准,选哪个档位最划算?根据新社通app-社保缴费查询工具提供的最新数据如下:

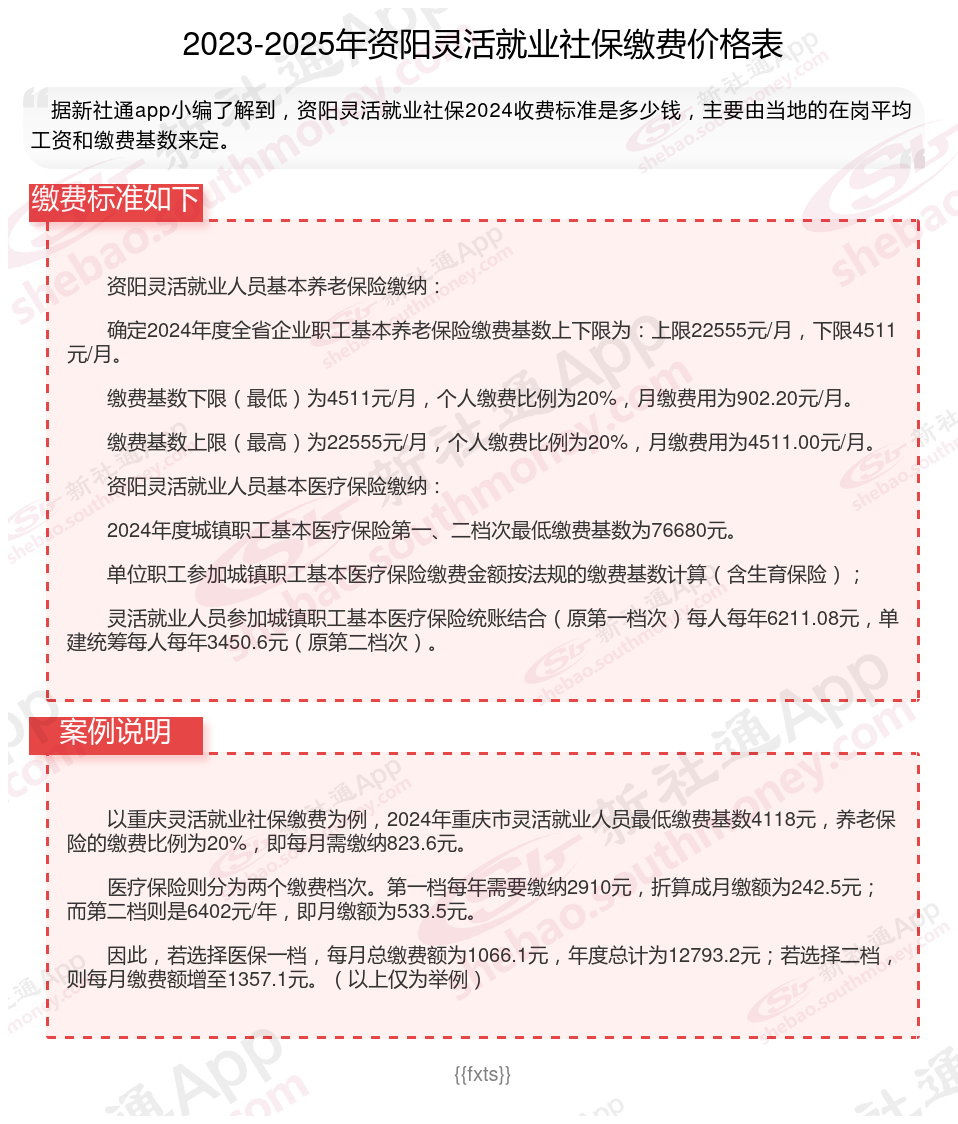
资阳灵活就业人员基本养老保险缴纳:
确定2024年度全省企业职工基本养老保险缴费基数上下限为:上限22555元/月,下限4511元/月。
缴费基数下限(最低)为4511元/月,个人缴费比例为20%,月缴费用为902.20元/月。
缴费基数上限(最高)为22555元/月,个人缴费比例为20%,月缴费用为4511.00元/月。
资阳灵活就业人员基本医疗保险缴纳:
2024年度城镇职工基本医疗保险第一、二档次最低缴费基数为76680元。
单位职工参加城镇职工基本医疗保险缴费金额按法规的缴费基数计算(含生育保险);
灵活就业人员参加城镇职工基本医疗保险统账结合(原第一档次)每人每年6211.08元,单建统筹每人每年3450.6元(原第二档次)。
社保缴纳
灵活就业补贴
社保卡
社保缴纳
灵活就业补贴
4050补贴
灵活就业补贴
灵活社保缴费
社保和农保
灵活社保缴费