灵活就业社保成为很多自由职业者和打工人空窗期的最佳选择。那具体缴费是多少呢?
据新社通app数据显示,铁门关灵活就业养老保险缴费基数2024-2025年最新标准如下:
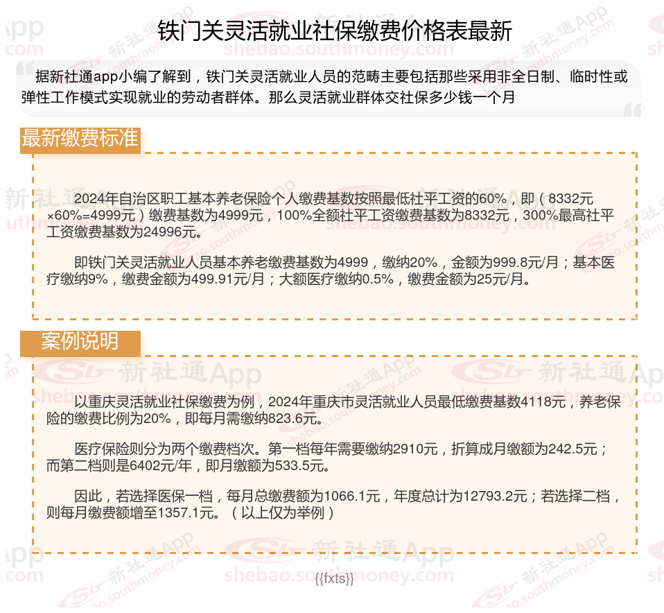
最低缴费基数:4999元;
个人缴费比例:20%;
(注:本文数据仅供参考,具体以当地缴费标准为准)
个人交社保一个月多少钱?2025社保缴费标准,根据新社通app-社保缴费查询工具提供的2025社保缴费标准详情数据如下:

灵活就业社保:灵活就业社保是由个人自愿缴纳的,缴费比例和缴费基数可以根据个人实际情况自行选择。灵活就业社保的缴费方式相对灵活,可以通过银行代扣、网上缴费等方式进行。
养老保险断交是不是就作废了呢?
社保断交时间的计算通常是按照月份来统计。从停止缴纳社保费用的那个月开始,到重新开始缴纳社保费用的前一个月为止,这段时间即为社保断交的时长。例如,某人在2023年5月停止缴纳社保,于2023年10月重新开始缴纳,那么其社保断交时间为5个月。
在计算社保断交的影响时,不同的保险项目可能有不同的计算方式。以养老保险为例,其遵循“多缴多得、长缴多得”的原则。断交期间未缴纳的费用,会导致累计缴费年限减少,从而可能影响到退休后领取的养老金数额。
医疗保险的断交计算则相对较为严格。一般来说,断交超过一定期限(通常为3个月),重新缴纳后可能需要经过一段等待期才能恢复享受医保待遇。在等待期内,发生的医疗费用通常无法报销。
温馨提示:本数据仅供参考!仅供参考和学习交流之用,不对您构成任何决策建议。具体需以当地有关法规为准!
社保缴纳
灵活就业补贴
社保缴纳
上饶
社保缴纳
退休工资计算
灵活就业补贴
社保可以自己缴纳
社保缴纳
缴纳社保比例