据新社通app数据显示,西藏那曲灵活就业养老保险缴费基数2024-2025年最新标准如下:
2025年西藏那曲城镇职工社会保险缴费基数用人单位及其职工(包括有雇工的个体工商户及其雇工)分别按2024年度全口径省平的60%(6927.6元/月)和300%(34638元/月)核定缴费基数的下限和上限执行。
个人缴费比例:20%;
(注:本文数据仅供参考,具体以当地缴费标准为准)
2025西藏那曲灵活就业社保缴费价格是多少钱一个月?根据新社通app-社保缴费查询工具提供的最新数据如下:

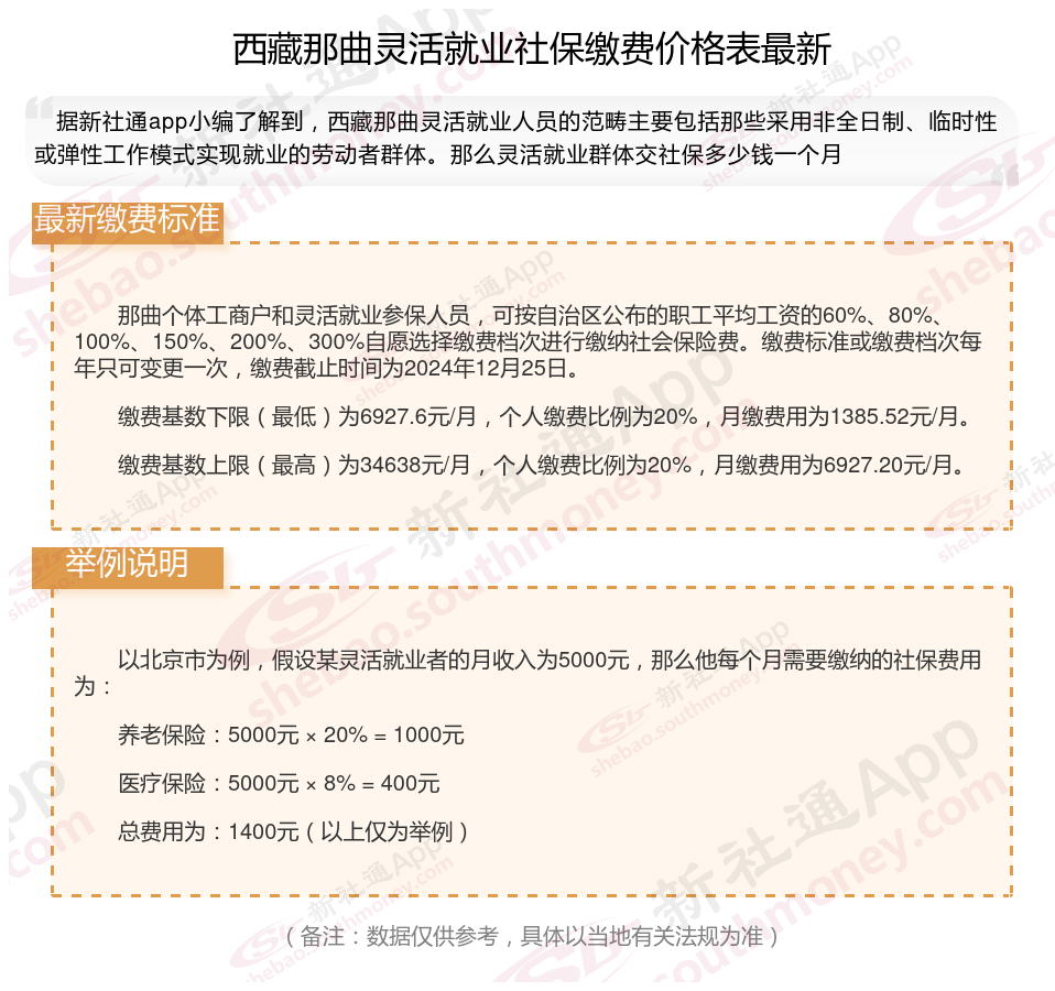
那曲个体工商户和灵活就业参保人员,可按自治区公布的职工平均工资的60%、80%、100%、150%、200%、300%自愿选择缴费档次进行缴纳社会保险费。缴费标准或缴费档次每年只可变更一次,缴费截止时间为2024年12月25日。
缴费基数下限(最低)为6927.6元/月,个人缴费比例为20%,月缴费用为1385.52元/月。
缴费基数上限(最高)为34638元/月,个人缴费比例为20%,月缴费用为6927.20元/月。
社保断缴有影响大吗?
失业保险:和工伤保险断交一个月的影响相对较小,但仍建议尽快补缴以保持连续性。
工伤保险:工伤保险中断以后,是社保当中唯一一个没有任何影响的社保待遇,因为工伤保险只要正常缴纳,就能够正常享受工伤的待遇,它不受连续缴费年限的限制,也不受累计缴费年限的限制,只要正常缴纳,哪怕一个月都能够享受工伤保险,所以说即便中断其实对个人的影响也不是很大,而且就算是中断交费以后发生了工伤,只要认定为工伤,也能够享受到工伤保险的待遇。
医疗保险:社保断缴对医疗保险的影响最为直接。一旦社保断缴,从断缴的第二个月起,个人就无法享受医疗保险的报销待遇。这意味着,如果在此期间发生医疗费用,个人将需要承担全部费用,无法获得医保的报销。此外,多数地区允许补缴的期限仅为3个月,超过此期限则无法补缴,从而影响个人享受医保的权益。
养老保险:最明显的一个变化就是,缴费年限可能会减少,这也就意味着将来自身的退休养老金的待遇会受到一定程度的影响,尤其是个人原因导致的中断,那么是无法来进行补交的,而且有一些人,他可能由于养老保险的中断导致没法按照正常的法定退休年龄来退休,这样一来的话,就可能会导致晚退休的问题,所以说它的影响主要是体现这几个方面。
生育保险:生育保险对于男性的意义不大,但是对于女性来说可以领到较高的生育津贴待遇,一般领取时间不低于98天。断缴以后不能享受到女性生育报销和生育津贴,但是一般缴费达到一年以上,就可以补享受。所以这一部分断缴影响不大。
会影响买房买车和入户:在一些城市,如北京、上海、广州等,购房、买车摇号、子女上学等待遇需要外来居民的社保连续缴纳一定时间的记录,其中有的待遇在计算社保连续缴纳时间时,补缴的月份是算作连续的,所以如果中途出现断缴,可以找代理公司补缴来实现社保的连续缴纳。
社保断交多久作废? ?
社保缴纳
缴纳社保
社保缴费
河南济源5险缴费标准
社保异地转移需要多少时间办理好
4050补贴
宜春社保缴费
社保档次几时
社保换档次