灵活就业人员:按上年全省在岗职工月平均工资的60%-100%为缴费基数。
那么,自己社保要交多少钱一个月呢?根据新社通app-社保缴费查询工具提供的2025社保缴费标准详情数据:

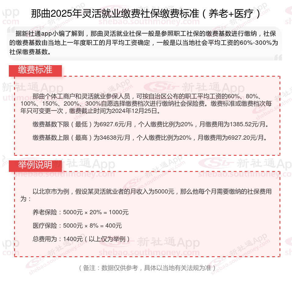
据新社通app数据显示,那曲灵活就业养老保险缴费基数2024-2025年最新标准如下:
2025年度,全省职工基本养老保险缴费基数上限为全口径工资的300%,即34638元/月;下限为全口径工资的60%,即6927.6元/月。
个人缴费比例:20%;
(注:本文数据仅供参考,具体以当地缴费标准为准)
》点击新社通app社保计算器,了解你的社保缴费明细!
新社通app数据所得,数据仅供参考。
缴纳社保
石嘴山社保断了
社保缴纳
缴纳社保
缴纳社保
社保断交
养老金计算公式
社保缴纳
五险一金
怎么算退休金