2025营口4050补贴主要针对的是年龄在40岁以上的女性和50岁以上的男性,这些人群通常因为年龄较大而面临就业困难。
今天聊一下4050补贴的相关内容。4050补贴听起来像是一个针对特定年龄人群的社保补贴。比如女性需年满40周岁,男性需年满50周岁(以申请当年12月31日为截止日期)。那么营口4050灵活就业困难人员社保补贴多少钱?营口4050社保补贴可以申请吗?接下来随新社通APP小编具体了解一下4050社保补贴内容。
一、?怎样查社保卡里面的补贴款4050的补贴有多少?
1.社保局发放:通过社保局发放的4050补贴,可以在社保局柜台进行查询。需要提供户口所在地社保局的工作凭证、个人身份证原件和复印件以及补贴发放的存折账号,工作人员核实后,会告知补贴的发放情况。
2.银行发放:如果4050补贴是银行发放,可以到银行柜台或者银行ATM机上进行查询。需要提供银行卡的账号,如果补贴已经到账,会有提示音提醒。
3.支付宝查询:如果4050补贴是通过支付宝发放,可以登录支付宝账号,在首页点击“市民中心”选项,选择“社保”选项,进入页面后点击“4050补贴查询”即可查看补贴的发放情况。
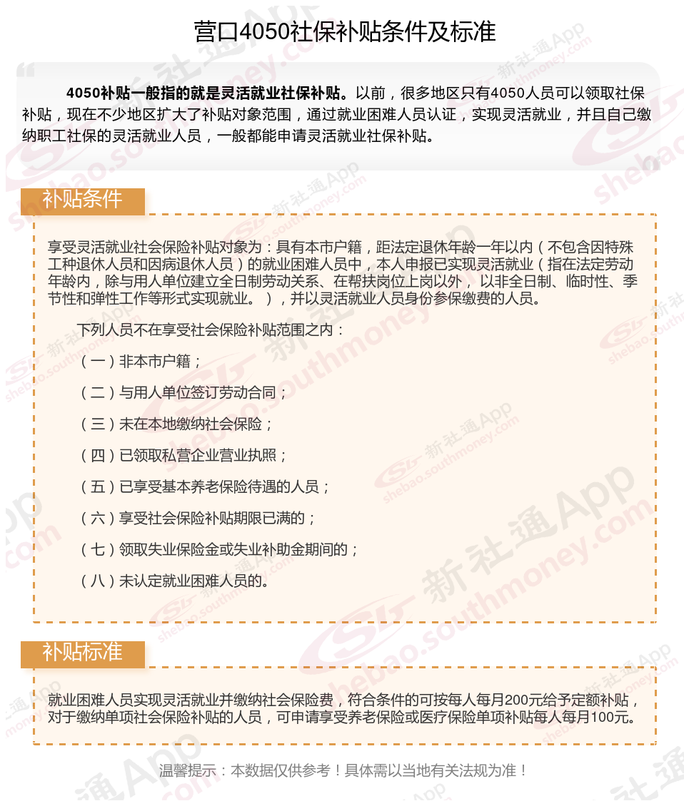
二、营口灵活就业4050社保补贴标准及条件是什么

灵活就业补贴
社保缴纳
五险一金
社保中断
公司员工社保
社保缴纳
社保断缴
社保断交
江西吉安
黑龙江哈尔滨