2025宣城4050补贴标准是多少钱一个月?宣城4050补贴到账哪里查询到账?2025宣城4050补贴主要针对的是年龄在40岁以上的女性和50岁以上的男性,这些人群通常因为年龄较大而面临就业困难。
4050补贴主要是针对大龄就业困难人群的社保补贴,申请条件包括年龄、就业困难、灵活就业并自费缴纳社保,需要持有失业登记证,不同地区可能有细微差别,比如农村户口的限制。那么宣城4050灵活就业社保补贴标准是多少钱?宣城4050社保补贴条件是什么?接下来随新社通APP小编了解一下最新资讯。
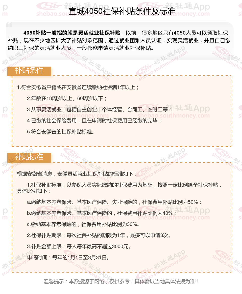
一、宣城4050社保补贴标准及条件2025年最新消息

二、2025年宣城灵活就业4050社保补贴申请流程是怎么样的?
宣城4050社保补贴办理流程是什么,如下:
符合条件的申请人需要携带相关证件和资料到户口所在地的社区劳动服务中心进行申请。
工作人员会对申请人的资料进行审核,并核实其是否符合申请条件。
如果申请人的资料齐全、符合条件,工作人员会为其办理社保补贴手续。
申请人需要按规的时间和地点领取社保补贴。
补贴标准:
以就业困难人员的实际缴费基数(最高不超过上年度全市在岗职工月平均工资的60%)计算的用人单位应支付的基本养老保险、基本医疗保险和失业保险费用之和。
补贴期限:与用人单位招用就业困难人员社会保险补贴期限合并计算,在就业困难人员距国法定退休年龄超过5年之前,累计不超过36个月;在就业困难人员距国法定退休年龄不足5年期间,累计不超过60个月。就业困难人员灵活就业社会保险补贴资金从失业保险基金列支。
社保缴纳
缴纳社保
灵活就业补贴
失业金领取
社保缴纳
灵活就业补贴
江西九江5险缴费标准
社保换档次
养老金异地领取
更改时间