据新社通app数据显示,江西宜春灵活就业人员养老缴费基数2024-2025年最新标准如下:
养老保险最低缴费基数为:3839元;
个人缴费比例:20%,个人缴费金额:767.8元;
(注:本文数据仅供参考,具体以当地缴费标准为准)
江西宜春灵活就业自己交社保一个月要交多少钱?灵活就业人员社保缴费按什么档次缴纳好,怎么选择划算?根据新社通app-社保缴费查询工具提供的最新数据如下:

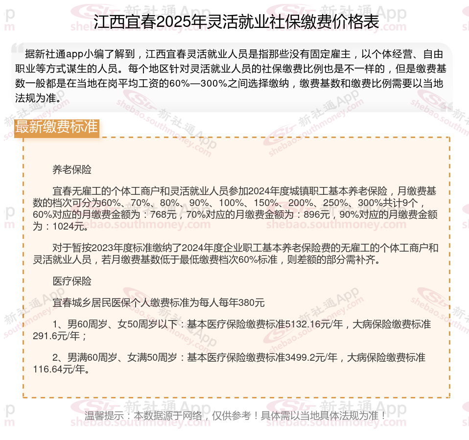
养老保险
宜春无雇工的个体工商户和灵活就业人员参加2024年度城镇职工基本养老保险,月缴费基数的档次可分为60%、70%、80%、90%、100%、150%、200%、250%、300%共计9个,60%对应的月缴费金额为:768元,70%对应的月缴费金额为:896元,90%对应的月缴费金额为:1024元。
对于暂按2023年度标准缴纳了2024年度企业职工基本养老保险费的无雇工的个体工商户和灵活就业人员,若月缴费基数低于最低缴费档次60%标准,则差额的部分需补齐。
医疗保险
宜春城乡居民医保个人缴费标准为每人每年380元
1、男60周岁、女50周岁以下:基本医疗保险缴费标准5132.16元/年,大病保险缴费标准291.6元/年;
2、男满60周岁、女满50周岁:基本医疗保险缴费标准3499.2元/年,大病保险缴费标准116.64元/年。
社保缴费的基数有哪几个标准
社保缴费的基数标准因地区而异,但通常遵循一定的规律。
1.一般来说,社保缴费基数的确定主要依据当地职工上一年度申报个人所得税的工资、薪金税项的月平均额,在此基础上,各地会设定不同的标准范围。
(1)职工缴费工资高于所在地上年度社会平均工资300%的,以所在上年度社会平均工资的300%为缴费基数;
(2)职工缴费工资低于所在地上年度社会平均工资60%的,则以所在地上年度社会平均工资的60%为缴费基数。
2.当职工工资收入处于这两个极值之间时,通常按实申报,即按照职工实际工资收入作为缴费基数。
社保缴纳
社保卡不见
郑州灵活就业社保
五险一金
缴纳社保
社保缴纳比例
灵活就业补贴
五险一金
社保缴纳
上海社保断了