灵活就业人员具备以个人身份参与职工社保的资格,其缴费基数与当地社会平均工资紧密关联,缴费档次在社会平均工资的60%至300%区间内可自由抉择。克拉玛依灵活就业人员社保缴费最低标准是多少?下面随新社通小编一起了解灵活就业人员社保详情。
灵活就业社保和职工社保的区别在于参加的险种不同、缴费基数不同、缴费比例不同、缴费主体不同、户籍限制不同、缴费意愿不同。很多没有固定工作单位的灵活就业人员为了让自己的养老、医疗等方面得到保证,选择以灵活就业身份参加职工社保。
据新社通app数据显示,克拉玛依灵活就业养老保险的缴费基数为:4999元。灵活就业人员参保缴费的比例为个人20%。
另外,需要注意的是,这些缴费标准可能会随着时间和方案的变化而调整。建议查阅相关消息或咨询当地社保部门。
(注:本文数据仅供参考,具体以当地缴费标准为准)
克拉玛依灵活就业社保缴费标准来了 灵活就业社保最低要交多少钱?根据新社通app-社保缴费查询工具提供的最新数据如下:

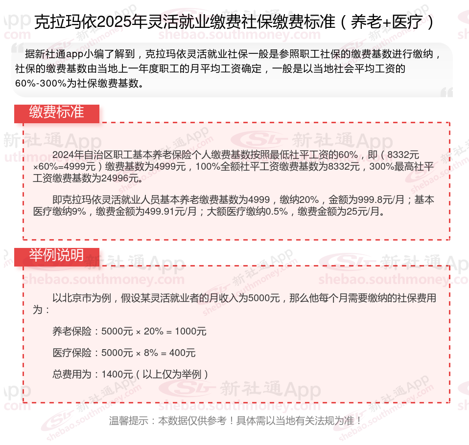
2024年自治区职工基本养老保险个人缴费基数按照最低社平工资的60%,即(8332元×60%=4999元)缴费基数为4999元,100%全额社平工资缴费基数为8332元,300%最高社平工资缴费基数为24996元。
即克拉玛依灵活就业人员基本养老缴费基数为4999,缴纳20%,金额为999.8元/月;基本医疗缴纳9%,缴费金额为499.91元/月;大额医疗缴纳0.5%,缴费金额为25元/月。
养老金计算公式
江苏淮安社保怎么补缴?
社保缴纳
灵活就业补贴
五险一金
缴纳社保比例
社保和农保
4050补贴
社保可以自己缴纳
灵活社保缴费