2025吉安4050补贴主要针对的是年龄在40岁以上的女性和50岁以上的男性,这些人群通常因为年龄较大而面临就业困难。
吉安4050灵活就业社保补贴是什么?今天聊一下4050补贴话题。44050社保补贴标准据新社通app小编了解,通常,4050社保补贴包含基本医疗保险和基本养老保险两个险种,社保补贴金额为申请人实际缴纳基本养老保险和基本医疗保险金额的2/3,具体标准以当地社保局公布的数据为准!那么吉安4050灵活就业社保补贴标准是多少钱?吉安4050社保补贴可以领取多少?接下来随新社通APP小编了解一下吉安4050灵活就业社保补贴的最新资讯。
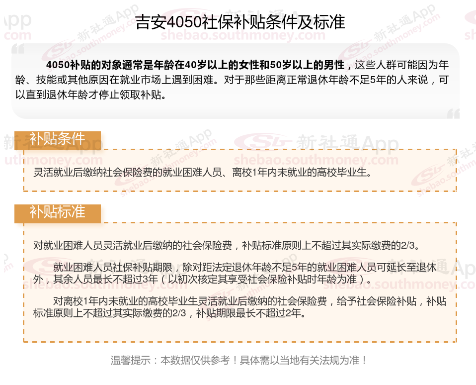
一、吉安灵活就业4050社保补贴标准和条件是什么?

二、吉安不可以领取灵活就业4050社保补贴的六类人:
吉安不可以领取灵活就业4050社保补贴的六类人:
1、未以灵活就业人员身份交社保;
2、非就业困难人员;
3、超出自住房,有多余商品房或车辆;
4、超出法定退休年龄的;
5、未失业登记;
6、农村户口。
三类人符合领取灵活就业4050社保补贴的标准:贫困户、低保对象、重度残疾人等三类主要就业困难人员。
不过,符合特殊情况的部分农村户口人员是可以申请的,具体要咨询当地社保部门了。
灵活社保缴费
社保断交
灵活就业补贴
社保缴纳
社保换档次
社保缴纳
福州社保断了
社保缴纳
社保缴纳
社保档次更改