灵活就业社保与职工社保在参加的险种、缴费基数与比例、缴费主体与方式以及户籍限制与缴费意愿等方面都存在显著差异。因此,在选择社保类型时,应根据自身实际情况和需求进行权衡。
据新社通app数据显示,新乡灵活就业养老保险缴费基数2024-2025年最新标准如下:
2025年新乡城镇职工社会保险缴费基数用人单位及其职工(包括有雇工的个体工商户及其雇工)分别按2024年度全口径省平的60%(3579元/月)和300%(17895元/月)核定缴费基数的下限和上限执行。
个人缴费比例:20%;
(注:本文数据仅供参考,具体以当地缴费标准为准)
新乡灵活就业人员的社保缴费标准是多少?根据新社通app-社保缴费查询工具提供的最新数据如下:

》快来计算您的社保缴纳计算明细,点击新社通app社保计算器,轻松测算!
新社通社保计算器计算所得,数据仅供参考。
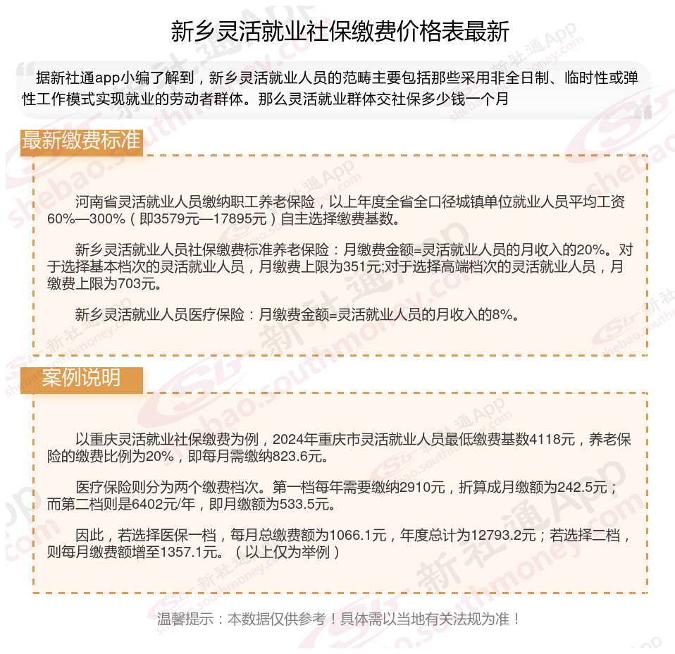
河南省灵活就业人员缴纳职工养老保险,以上年度全省全口径城镇单位就业人员平均工资60%—300%(即3579元—17895元)自主选择缴费基数。
新乡灵活就业人员社保缴费标准养老保险:月缴费金额=灵活就业人员的月收入的20%。对于选择基本档次的灵活就业人员,月缴费上限为351元;对于选择高端档次的灵活就业人员,月缴费上限为703元。
新乡灵活就业人员医疗保险:月缴费金额=灵活就业人员的月收入的8%。
灵活社保缴费
社保断交
灵活就业补贴
社保缴纳
社保换档次
社保缴纳
福州社保断了
社保缴纳
社保缴纳
社保档次更改