据新社通app数据显示,广东深圳灵活就业养老保险的缴费基数为:3523元。灵活就业人员参保缴费的比例为个人20%。
另外,需要注意的是,这些缴费标准可能会随着时间和方案的变化而调整。建议查阅相关消息或咨询当地社保部门。
(注:本文数据仅供参考,具体以当地缴费标准为准)
湖南灵活就业社保缴费标准一览?根据新社通app-社保缴费查询工具提供的最新数据如下:

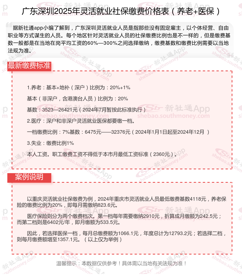
1.养老:基本+地补(深户)比例为:20%+1%
基本(非深户,含港澳台人员)比例为:20%
基数:3523—26421元(2024年7月暂按此标准执行)
2.医疗:深户和非深户灵活就业医保都要缴一档。
一档缴费比例:7%基数:6475元——32376元(2024年1月1日起至2024年12月)
3.失业:缴费比例1%
本人工资。职工缴费工资不得低于本市月最低工资标准(2360元)。
(备注:数据仅供参考,具体以当地有关法规为准)
五险一金
灵活就业补贴
缴纳社保
社保断交
灵活就业补贴
社保断交
社保卡不见
宿州灵活就业
4050补贴
公司员工社保