2025潍坊4050补贴主要针对的是年龄在40岁以上的女性和50岁以上的男性,这些人群通常因为年龄较大而面临就业困难。
“灵活就业4050社保补贴”需要以灵活就业身份参加职工养老和医疗保险,补贴标准不超过实际缴费的三分之二,最长3年,距离退休不足5年的可延长到退休。补贴对象包括国企下岗人员、低保家庭等。申请流程需要提交身份证、银行账户等。那么潍坊4050灵活就业困难人员社保补贴标准是多少?潍坊4050社保补贴需要符合什么条件?接下来随新社通APP小编具体了解一下4050社保补贴内容。
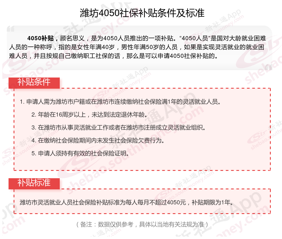
一、2023-2024年潍坊4050社保补贴标准及条件

二、潍坊灵活就业4050社保补贴申请流程:
1、潍坊灵活就业人员社保补贴申请条件
持有潍坊本市户籍,并在法定劳动年龄内从事灵活就业。
以灵活就业人员身份参加城镇职工社会保险。
符合以下条件之一的人员:
办理失业登记并被认定为就业困难人员后,实现灵活就业的人员。
灵活就业后进行就业登记并缴纳社会保险费的离校2年内未就业的高校毕业生。
毕业5年内自主创业、已进行就业登记并缴纳社会保险费的高校毕业生。
2、潍坊灵活就业人员社保补贴申请流程
线下办理:
前往户籍地或常住地所在社区进行受理。
提交相关材料,包括:《灵活就业人员社会保险补贴申请表》、申请人社保卡、申请人户口本、营业执照(个体工商户需提供)等。
基层相关部门受理、核实后,按参保地分别提交至市、县(区)就业部门审核。
经同级人社部门同意后向同级申请资金,并拨付补贴资金到申请人社保卡。
线上办理(以某地区为例):
登录网址:当地人社局网站。
进行个人办事(新用户请先注册)。
依次选择:就业创业→就业援助→就业困难人员社会保险补贴申领→网上办理。
按参保地选择对应的经办机构,并按有关提示正确填写信息,上传相关材料。
审核通过后,补贴资金将直接拨付到申请人社保卡。
3、潍坊灵活就业人员社保补贴申请注意事项
申请人需确保所提交的材料真实有效,如有虚假,将取消申请资格并承担相应法律责任。
申请人应关注方案变化,及时了解最新方案要求,确保申请流程顺利进行。
申请人应妥善保管相关证明材料,以备不时之需。
如遇问题或困难,申请人可咨询当地社保局或人社部门,寻求帮助。
请注意,以上信息仅供参考,具体申请条件和流程可能因地区而异,建议在实际申请前咨询当地社保局或人社部门获取详细信息。
灵活就业补贴
社保断交
缴纳社保
灵活就业补贴
失业金领取
平凉退休金
缴纳社保
养老金计算
阳泉社保断了
枣庄社保缴费价格