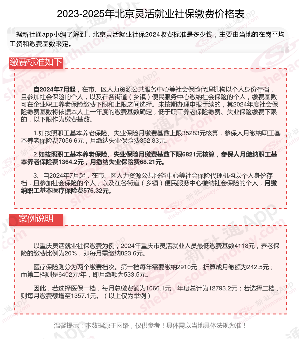
据新社通app数据显示,北京灵活就业人员养老缴费基数2024-2025年最新标准如下:
养老保险最低缴费基数为:6821元;
个人缴费比例:20%,个人缴费金额:1364.2元;
(注:本文数据仅供参考,具体以当地缴费标准为准)
灵活就业人员交社保一个月多少钱?根据新社通app-社保缴费查询工具提供的2025社保缴费标准详情数据如下:

灵活就业社保的缴费基数通常是根据上年全省在岗职工月平均工资的40%~100%来确定,而养老保险的缴费比例为20%,医疗保险的缴费比例则根据当地上年度城镇在岗职工月平均工资的80%为基数,按4.2%或8%的比例缴纳。
温馨提示:本数据仅供参考!具体需以当地有关法规为准!
社保缴纳
领取社保福利补贴
4050补贴
社保缴纳
社保线上缴费
社保线上缴费
社保缴纳
灵活社保缴费
梧州5险缴费标准
农村社保