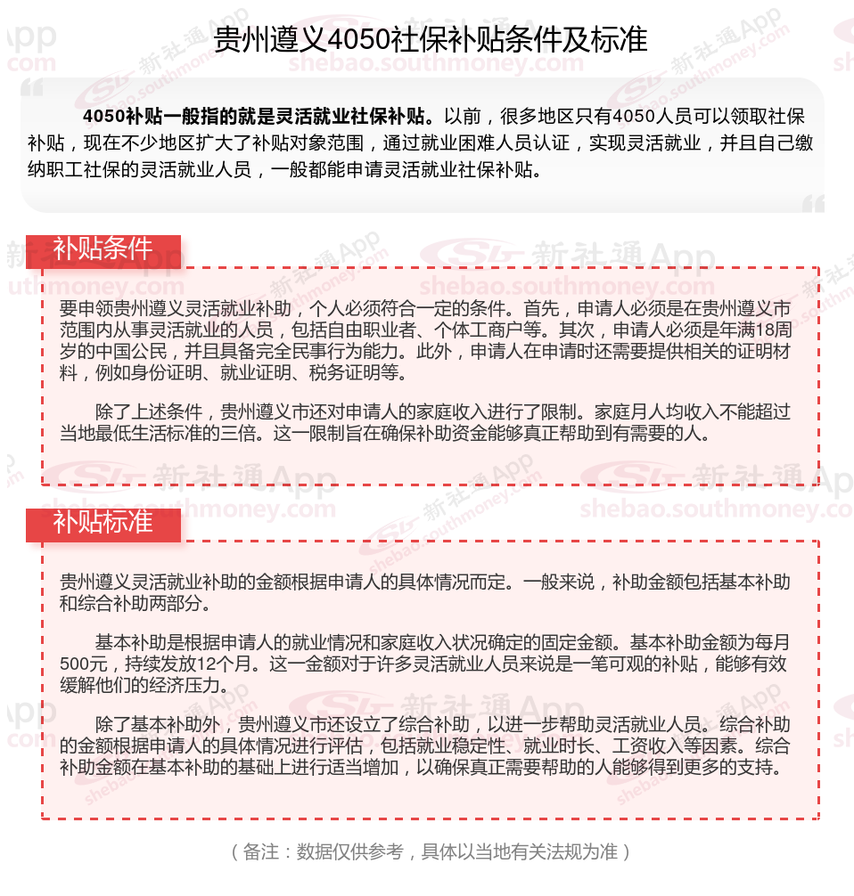
2025贵州遵义灵活就业4050社保补贴是一项面向特定年龄段的就业困难人群的社会保险补贴。
贵州遵义4050灵活就业社保补贴是什么?今天聊一下4050补贴话题。44050社保补贴标准据新社通app小编了解,通常,4050社保补贴包含基本医疗保险和基本养老保险两个险种,社保补贴金额为申请人实际缴纳基本养老保险和基本医疗保险金额的2/3,具体标准以当地社保局公布的数据为准!那么贵州遵义4050灵活就业社保补贴标准是多少钱?贵州遵义4050社保补贴可以领取多少?接下来随新社通APP小编了解一下贵州遵义4050灵活就业社保补贴的最新资讯。
一、2025年贵州遵义4050社保补贴申请流程
贵州遵义灵活就业社保补贴的年龄限制?主要包括女性满40周岁以上,男性满50周岁以上。此外,有些地区还要求女性满45周岁以上,男性满45周岁以上也可以申请灵活就业保险补贴?。
贵州遵义4050灵活就业补贴申请条件
?年龄及残疾情况?:
女性满40周岁以上,男性满50周岁以上,以及中、重度残疾人可以申请灵活就业保险补贴?。
?就业情况?:
在社区从事家务服务并与社区居民形成服务关系的灵活就业人员。
没有固定工作单位,岗位和工作时间不固定,但能够取得收入的其他灵活就业人员。
已实现灵活就业满30日,并在户口所在区县劳动部门办理了个人就业登记的人员。
实现灵活就业并以灵活就业身份参保的符合条件的高校毕业生?。
二、2025年贵州遵义4050社保补贴多少钱?4050社保补贴领取条件什么?

4050补贴
灵活社保缴费
个人可以缴纳社保吗
东莞社保
长治灵活就业人员
社保断交
社保线上缴费
退休工资计算
缴纳社保
个人可以缴纳社保吗