灵活就业社保成为很多自由职业者和打工人空窗期的最佳选择。那具体缴费是多少呢?
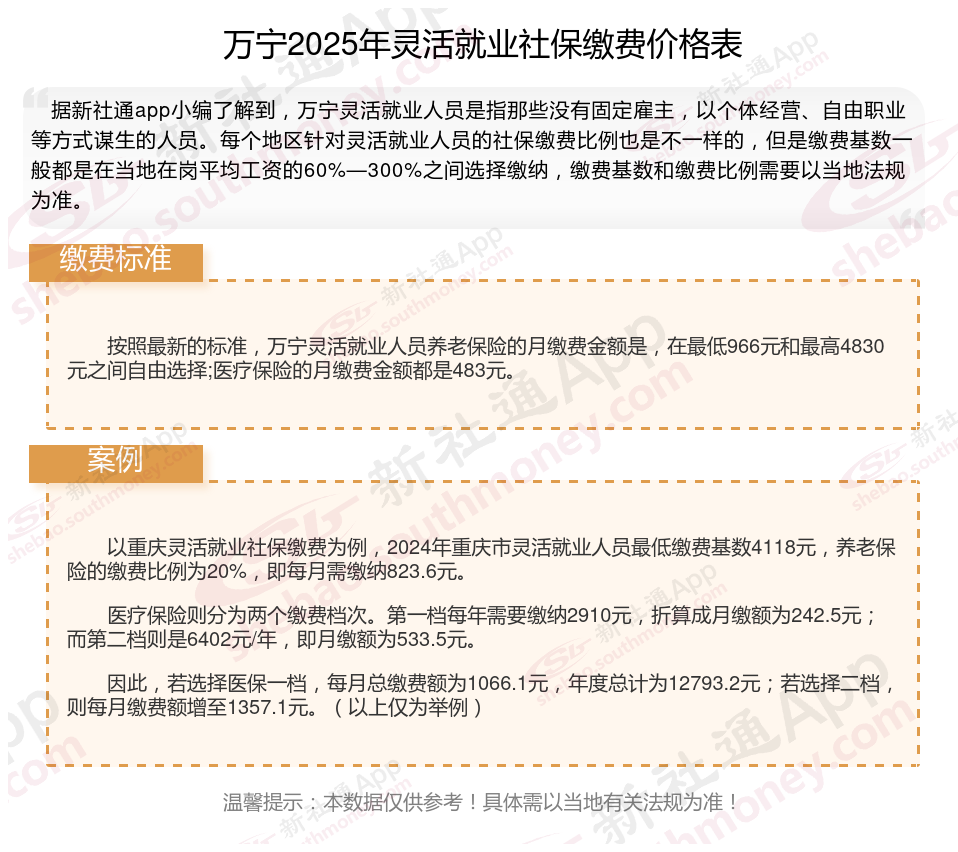
据新社通app数据显示,万宁灵活就业养老保险的缴费基数为:4830元。灵活就业人员参保缴费的比例为个人20%。
另外,需要注意的是,这些缴费标准可能会随着时间和方案的变化而调整。建议查阅相关消息或咨询当地社保部门。
(注:本文数据仅供参考,具体以当地缴费标准为准)
自由职业交社保一个月多少钱?2025社保缴费标准,根据新社通app-社保缴费查询工具提供的2025社保缴费标准详情数据如下:

灵活就业社保:缴费基数为上年全省在岗职工月平均工资的60%-300%。
养老保险断缴后是不是就没有了?
这里可以肯定的告诉大家,咱们的养老保险缴费年限是累积计算的,即便是参保人员出现断缴的情况,则之前的养老保险缴费年限也是不会被清0的,由此就可以看出,在2024年养老保险断缴了3年,则之前的缴费年限是不会被清0的。
不过需要注意的是:截止到2024年3月份,咱们各地的职工养老保险都是不能够补缴的,只有部分公司单位应缴未缴的年限才能够补缴,而其它情况都是不可以补缴的,那这位在2024年断交了3年的参保人员,之前断缴的年限都是无法补缴的,而想要缴费的话就只能从目前开始了。
温馨提示:本数据源于网络,仅供参考!具体需以当地具体法规为准!
西安灵活就业社保
社保缴纳
社保缴费档次
灵活就业补贴
社保线上缴费
养老金计算方法
社保线上缴费
养老金
社保线上缴费
灵活就业补贴