2025枣庄灵活就业4050社保补贴是一项面向特定年龄段的就业困难人群的社会保险补贴。
枣庄4050灵活就业社保补贴是什么?今天聊一下4050补贴话题。4050补贴听起来像是一个针对特定年龄人群的社保补贴。比如女性需年满40周岁,男性需年满50周岁(以申请当年12月31日为截止日期)。那么枣庄4050灵活就业社保补贴标准是多少钱?枣庄4050社保补贴可以领取多少?接下来随新社通APP小编了解一下枣庄4050灵活就业社保补贴的最新资讯。
一、2025年枣庄4050社保补贴申请流程
枣庄办理4050社保需要哪些手续?
所需材料
办理4050社保补贴时,需要准备以下材料:
有效身份证件:包括身份证、户口簿等。
《就业失业登记证》:原件和复印件。
社保缴费凭证:灵活就业个人缴纳的养老保险、医疗保险凭证的原件(如原件丢失,可凭社保经办机构开具的个人缴费证明)。
托管合同书(如有):部分地区可能需要提供。
其他相关表格:由申请人填写的相关申请表格。
办理流程
办理4050社保补贴的流程通常包括以下几个步骤:
准备材料:按照上述要求准备好所有相关材料。
提出申请:携带准备好的材料,前往户籍所在地的街道(乡镇)劳动事务所或社区劳动工作站提出申请。
审核与公布:劳动事务所或社区劳动工作站将对申请人的材料进行初审,并进行公布。公布无异议后,将材料上报至市就业办审核。
复核与拨付:市就业办审核通过后,将材料交至市部门复核。复核通过后,部门将通过指定的银行直接将补贴资金拨付给申请人本人。
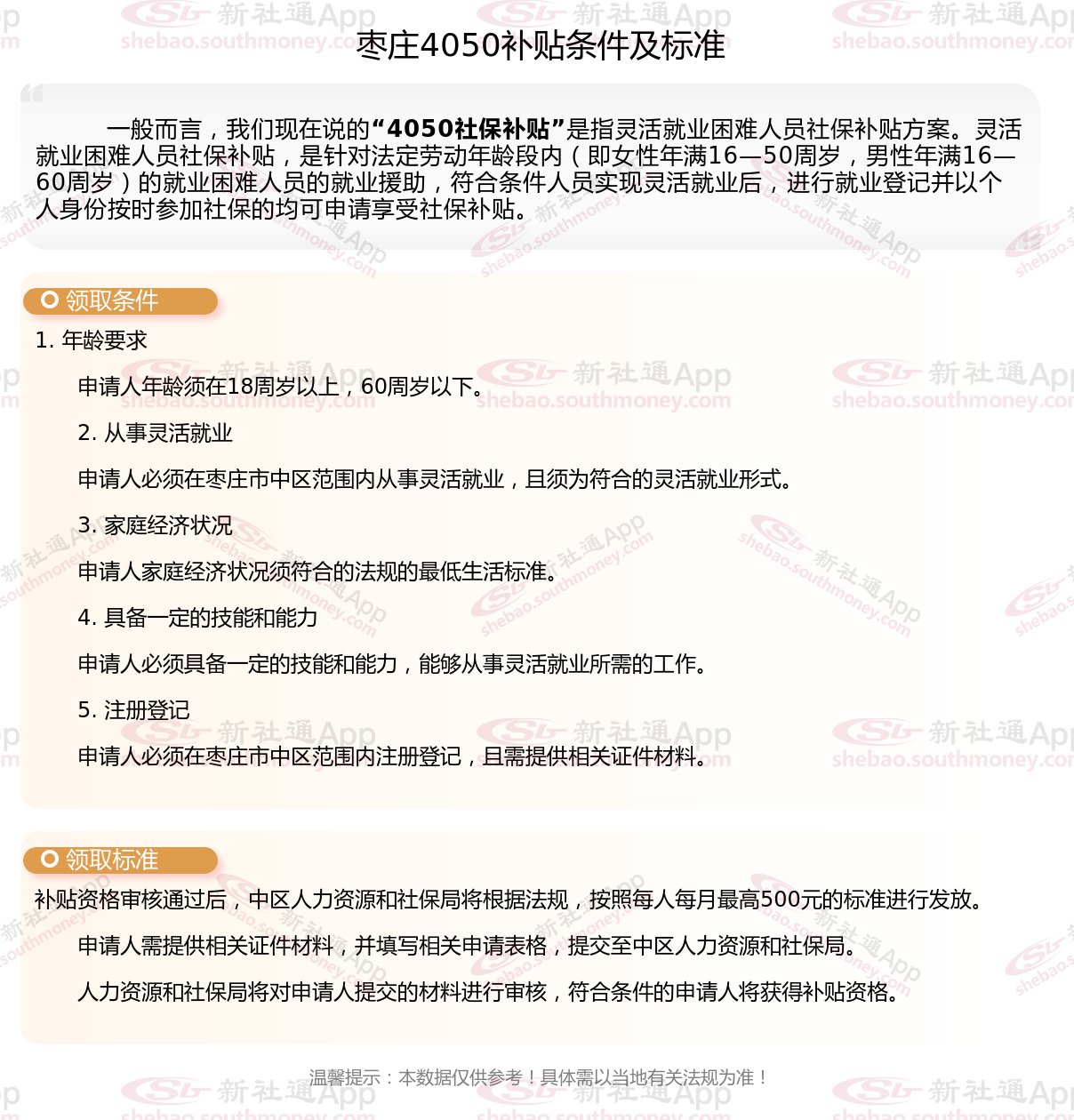
二、2025年枣庄4050社保补贴标准是多少?领取条件是什么?

三、枣庄不可以领取灵活就业4050社保补贴的六类人
枣庄不可以领取灵活就业4050社保补贴的六类人:
1、农村户口;
2、非就业困难人员;
3、超出自住房,有多余商品房或车辆;
4、超出法定退休年龄的;
5、未失业登记;
6、未以灵活就业人员身份交社保。
三类人符合领取灵活就业4050社保补贴的标准:贫困户、低保对象、重度残疾人等三类主要就业困难人员。
不过,符合特殊情况的部分农村户口人员是可以申请的,具体要咨询当地社保部门了。
4050补贴
阿勒泰社保
社保断交
查询社保
城乡居民社保
灵活社保缴费
灵活就业补贴
白山社保
灵活就业补贴
查询社保