灵活就业社保与职工社保在参加的险种、缴费基数与比例、缴费主体与方式以及户籍限制与缴费意愿等方面都存在显著差异。因此,在选择社保类型时,应根据自身实际情况和需求进行权衡。
据新社通app数据显示,2024-2025年兰州灵活就业人员养老保险的缴费标准是根据缴费基数来确定的:
个人养老保险缴费比例为20%,缴费基数的下限为4317元。
(注:本文数据仅供参考,具体以当地缴费标准为准)
社保一个月自费多少钱?灵活就业社保交哪个档次最划算?根据新社通app-社保缴费查询工具提供的最新数据如下:

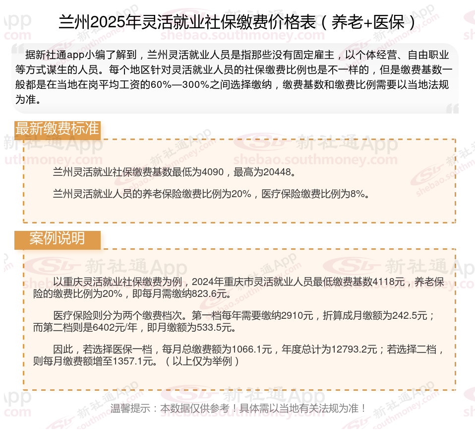
兰州灵活就业社保缴费基数最低为4090,最高为20448。
兰州灵活就业人员的养老保险缴费比例为20%,医疗保险缴费比例为8%。
乌鲁木齐社保
图木舒克社保
社保中间断了
灵活社保缴费
4050补贴
社保断交
查询社保
灵活就业补贴
社保缴费基数
城乡居民社保