据新社通app数据显示,沈阳灵活就业养老保险的缴费基数为:4273元。灵活就业人员参保缴费的比例为个人20%。
另外,需要注意的是,这些缴费标准可能会随着时间和方案的变化而调整。建议查阅相关消息或咨询当地社保部门。
(注:本文数据仅供参考,具体以当地缴费标准为准)
沈阳灵活就业自己交社保一个月要交多少钱?交多久可以领?根据新社通app-社保缴费查询工具提供的最新数据如下:

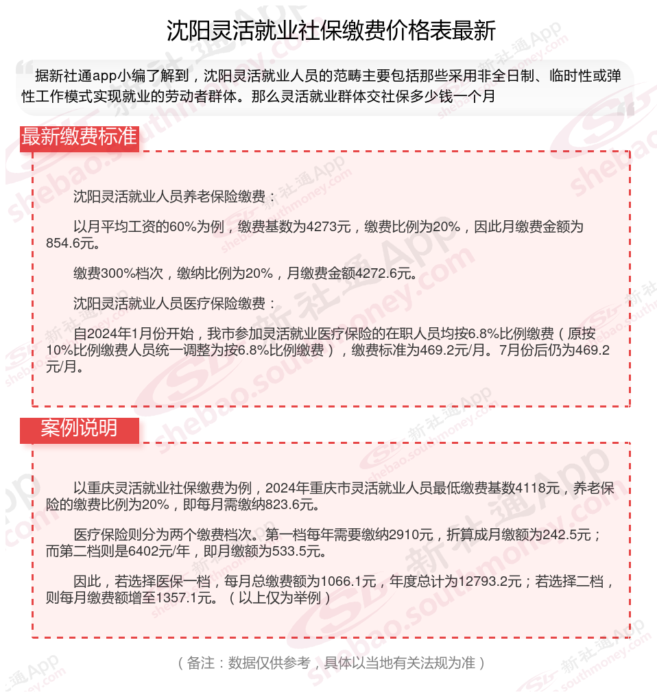
沈阳灵活就业人员养老保险缴费:
以月平均工资的60%为例,缴费基数为4273元,缴费比例为20%,因此月缴费金额为854.6元。
缴费300%档次,缴纳比例为20%,月缴费金额4272.6元。
沈阳灵活就业人员医疗保险缴费:
自2024年1月份开始,我市参加灵活就业医疗保险的在职人员均按6.8%比例缴费(原按10%比例缴费人员统一调整为按6.8%比例缴费),缴费标准为469.2元/月。7月份后仍为469.2元/月。
社保缴费基数的确定方法,是由相关法规的,它是按照职工上一年度1月至12月的所有工资性收入所得的月平均额来进行确定。社会保险基数简称社保基数,是指职工在一个社保年度的社会保险缴费基数。社会保险缴费基数是计算用人单位及其职工缴纳社保费和职工社会保险待遇的重要依据,有上限和下限之分,具体数额根据各地区实际情况而定。比如社会平均工资是1000元,缴纳的基数可以是600元--3000元
灵活就业补贴
个人可以缴纳社保吗
灵活就业补贴
查询社保
灵活就业补贴
4050补贴
怎么算养老金
退休金和养老金区别
灵活社保缴费
灵活就业补贴