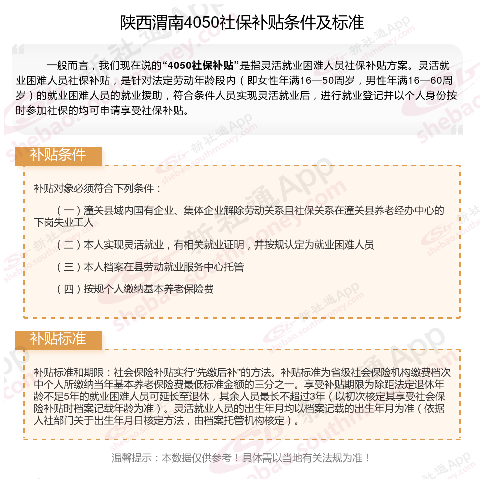
2025陕西渭南灵活就业4050社保补贴是一项面向特定年龄段的就业困难人群的社会保险补贴。
多数地区只有4050人员可以领取社保补贴,现在扩大了补贴对象及范围,通过就业困难人员认证,实现灵活就业,并且自己缴纳职工社保的灵活就业人员,一般都能申请灵活就业社保补贴。那么陕西渭南4050灵活就业社保补贴标准是多少钱?陕西渭南4050社保补贴条件是什么?接下来随新社通APP小编了解一下最新资讯。
一、2025年陕西渭南灵活就业4050社保补贴怎么申请
陕西渭南灵活就业社保补贴的年龄限制?主要包括女性满40周岁以上,男性满50周岁以上。此外,有些地区还要求女性满45周岁以上,男性满45周岁以上也可以申请灵活就业保险补贴?。
陕西渭南4050灵活就业补贴申请条件
?年龄及残疾情况?:
女性满40周岁以上,男性满50周岁以上,以及中、重度残疾人可以申请灵活就业保险补贴?。
?就业情况?:
在社区从事家务服务并与社区居民形成服务关系的灵活就业人员。
没有固定工作单位,岗位和工作时间不固定,但能够取得收入的其他灵活就业人员。
已实现灵活就业满30日,并在户口所在区县劳动部门办理了个人就业登记的人员。
实现灵活就业并以灵活就业身份参保的符合条件的高校毕业生?。
二、陕西渭南灵活就业4050社保补贴标准2025年(4050社保条件是什么)

灵活就业补贴
不知线上社保咋缴费?
灵活就业补贴
社保缴纳
灵活就业补贴
灵活就业补贴
灵活就业补贴
社保缴纳
灵活社保缴费
灵活就业补贴