2025云南玉溪4050补贴标准是多少钱一个月?云南玉溪4050补贴到账哪里查询到账?2025云南玉溪4050补贴主要针对的是年龄在40岁以上的女性和50岁以上的男性,这些人群通常因为年龄较大而面临就业困难。
云南玉溪4050灵活就业社保补贴是什么?今天聊一下4050补贴话题。44050社保补贴标准据新社通app小编了解,通常,4050社保补贴包含基本医疗保险和基本养老保险两个险种,社保补贴金额为申请人实际缴纳基本养老保险和基本医疗保险金额的2/3,具体标准以当地社保局公布的数据为准!那么云南玉溪4050灵活就业社保补贴标准是多少钱?云南玉溪4050社保补贴可以领取多少?接下来随新社通APP小编了解一下云南玉溪4050灵活就业社保补贴的最新资讯。
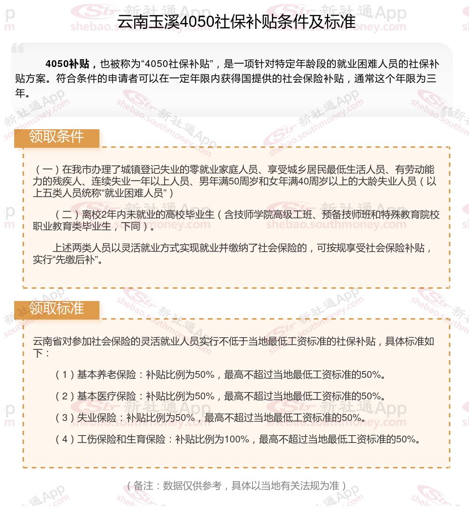
一、云南玉溪4050社保补贴标准及条件2025年最新消息

二、2025年云南玉溪灵活就业4050社保补贴申请流程是怎么样的?
云南玉溪办理4050社保需要哪些手续?
所需材料
办理4050社保补贴时,需要准备以下材料:
有效身份证件:包括身份证、户口簿等。
《就业失业登记证》:原件和复印件。
社保缴费凭证:灵活就业个人缴纳的养老保险、医疗保险凭证的原件(如原件丢失,可凭社保经办机构开具的个人缴费证明)。
托管合同书(如有):部分地区可能需要提供。
其他相关表格:由申请人填写的相关申请表格。
办理流程
办理4050社保补贴的流程通常包括以下几个步骤:
准备材料:按照上述要求准备好所有相关材料。
提出申请:携带准备好的材料,前往户籍所在地的街道(乡镇)劳动事务所或社区劳动工作站提出申请。
审核与公布:劳动事务所或社区劳动工作站将对申请人的材料进行初审,并进行公布。公布无异议后,将材料上报至市就业办审核。
复核与拨付:市就业办审核通过后,将材料交至市部门复核。复核通过后,部门将通过指定的银行直接将补贴资金拨付给申请人本人。
灵活就业补贴
4050补贴
4050补贴
社保断交
城乡居民社保
社保缴纳
灵活社保缴费
灵活就业补贴
查询社保
灵活就业补贴