社保个人交需要多少钱一个月?根据新社通app-社保缴费查询工具提供的2025社保缴费标准详情数据如下:

灵活就业人员的社保缴费基数通常是根据当地职工平均工资的一定比例来计算的,一般会在40%至100%之间,具体比例可能因地区而异。例如,有些地方可能会要求以当地上年度在岗职工月平均工资为缴费基数。确定缴费基数之后,灵活就业人员需要按照一定的缴费比例来缴纳社保费用。养老保险缴费比例通常为20%,其中8%的部分会进入个人账户,而剩下的12%则会进入社会统筹基金。如果灵活就业人员的上年度月平均工资低于统筹地区上年度全口径城镇单位就业人员平均工资的60%,那么他们的缴费基数将按照60%来计算。相反,如果月平均工资超过统筹地区上年度全口径城镇单位就业人员平均工资的300%,那么缴费基数将按照300%来计算。
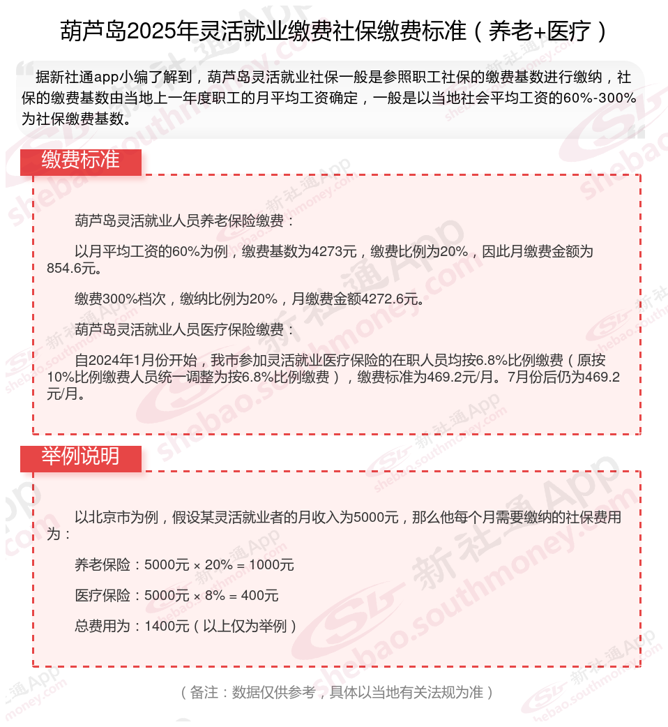
据新社通app数据显示,葫芦岛灵活就业养老缴费基数明细如下:
养老缴费缴费基数为:4273元;
个人缴费比例:20%;
(注:本文数据仅供参考,具体以当地缴费标准为准)
灵活就业补贴
4050补贴
4050补贴
社保断交
城乡居民社保
社保缴纳
灵活社保缴费
灵活就业补贴
查询社保
灵活就业补贴