对于灵活就业者来说,社保缴纳是一个非常重要的问题。那么,2024年克拉玛依灵活就业社保怎么交?一个月要交多少呢?领取待遇如何计算的?接下来随新社通APP小编一起了解克拉玛依灵活就业社保缴费具体详情吧。
一、2024年克拉玛依灵活就业社保缴费标准表 克拉玛依灵活就业社保多少钱一个月?

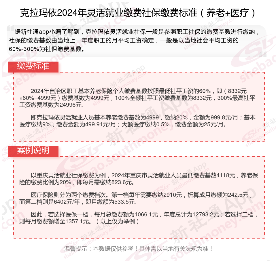
克拉玛依灵活就业人员社保缴费档次表:一般分为五个档次,具体为上年度在岗职工平均工资的60%、70%、80%、90%和100%。灵活就业人员可以根据自己的意愿选择缴费档次,缴费比例为20%,其中12%进入统筹基金,8%进入个人账户。
二、2024年克拉玛依灵活就业社保缴费方式
克拉玛依灵活就业社保的缴纳方式有以下几种:
1.个人前往社保局办理:灵活就业者可以携带相关证件前往当地社保局办理社保缴纳手续。需要注意的是,不同地区的社保局要求提供的材料可能会有所不同,具体要求请咨询当地社保局。
2.银行代缴:灵活就业者可以选择在银行开设一个专门的社保账户,然后通过银行代缴的方式进行社保缴纳。目前,很多银行都提供社保代缴服务,具体的操作方式和费用可以咨询当地银行。
3.第三方平台代缴:目前,很多第三方平台也提供社保代缴服务。这种方式的优点在于方便快捷,而且可以通过手机或电脑完成操作。但是需要注意的是,选择第三方平台代缴时一定要选择正规的平台,以免出现安全问题。
社保缴纳基数
鹰潭社保缴费
灵活社保缴费
天水社保缴费
灵活社保缴费
社保缴纳比例
丹阳社保费
灵活社保缴费
退休金计算公式
退休工资计算