对于灵活就业者来说,社保缴纳是一个非常重要的问题。那么,2024年辽宁辽阳灵活就业社保怎么交?一个月要交多少呢?领取待遇如何计算的?接下来随新社通APP小编一起了解辽宁辽阳灵活就业社保缴费具体详情吧。
一、2024年辽宁辽阳灵活就业社保缴费标准表 辽宁辽阳灵活就业社保多少钱一个月?

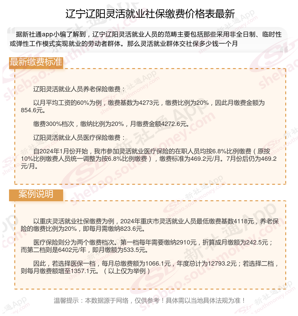
辽宁辽阳灵活就业人员社保缴费档次表:一般分为五个档次,具体为上年度在岗职工平均工资的60%、70%、80%、90%和100%。灵活就业人员可以根据自己的意愿选择缴费档次,缴费比例为20%,其中12%进入统筹基金,8%进入个人账户。
二、辽宁辽阳2024年灵活就业社保缴费基数、比例最新消息
(1)基数:辽宁辽阳灵活就业社保参照职工社保的缴费基数进行缴纳。灵活就业社保由于各地区经济发展水平不一,职工月平均工资存在差异,所以各地区的社保缴费基数上下限也不同。
而社保缴费基数由当地上一年度职工的月平均工资确定,一般是以当地社会平均工资的60%-300%为社保缴费基数,基本上分为60%、80%、90%、100%、150%、200%、250%、300%等八个缴费档次。
(2)比例:辽宁辽阳社保缴费比例各个地区标准有些细微的差别,并且会不断产生新的变化。
社保缴纳费用是以缴费基数为基数以一定的比例进行缴费,职工社保分为单位缴纳部分和个人缴纳部分,两者缴纳比例不同,但是灵活就业人员参保职工社保没有单位负责,将全部由个人缴费。
提示:灵活就业养老保险的缴费比例一致,都是社保缴费基数的20%。
灵活就业医保的缴费比例就有些差异了,有些地方是6%,有些地方是8%,有些地方是13%。
海南琼海社保
三亚社保缴费
灵活社保缴费
蒙自社保
社保缴纳比例
灵活社保缴费
汨罗社保缴费
缴纳社保
缴纳社保
信宜社保缴费