2025灵活就业社保缴费标准的调整,既体现了法规的连续性,又适应了经济社会发展的要求。灵活就业人员应根据自身情况,合理选择缴费基数和缴费比例,确保自身权益得到充分保证。那么2025年扬州灵活就业人员社保需要交多少钱?下面随新社通小编一起来看看。
一、2025年扬州灵活就业社保缴费标准,灵活就业社保多少钱一个月?

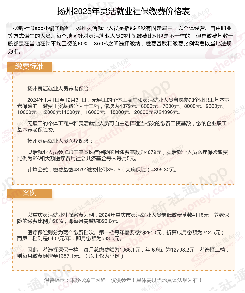
扬州灵活就业人员社保缴费档次表:一般分为五个档次,具体为上年度在岗职工平均工资的60%、70%、80%、90%和100%。灵活就业人员可以根据自己的意愿选择缴费档次,缴费比例为20%,其中12%进入统筹基金,8%进入个人账户。
二、
要想知道社保有没有必要交,我们先来了解一下社保的作用都有哪些。社保包含养老保险、医疗保险、生育保险、工伤保险、失业保险五个险种。当我们缴纳了社保后,可以享受以下保-障:
提供基本的社会保险:社保体系能够保证个人及其家庭的基本生活。当参保公民遭遇年老、疾病、生育、工伤、失业等风险时,能够为其给予物质帮助、减少经济损失、其基本的生活。
促进经济发展:社保保险不仅可以让劳动人员奋斗更有动力,以提高产品的生产效率,还能够减轻个人的经济负担,从而提高个人的消费能力,促进社会经济发展。
维护社会稳定:社保体系的实施可以维护社会稳定。社保体系可以减轻个人负担,提高个人生活水平,减少社会矛盾。
灵活就业补贴
绍兴社保缴费
社保缴纳
社保卡
内江社保缴费
灵活社保缴费
社保断交
灵活社保缴费
社保缴纳
个人社保信息