灵活就业社保:主要包括养老和医疗保险,不包括工伤、失业和生育保险。
据新社通app数据显示,廊坊灵活就业养老保险最低缴费基数为:3920.55元;个人的缴费比例分别为:20%;
个人缴费金额:784.11元。
(注:本文数据仅供参考,具体以当地缴费标准为准)
廊坊灵活就业社保缴费标准,廊坊社保缴费多少钱?下表是2024-2025年廊坊社保费用明细参考,根据新社通app-社保缴费查询工具提供的最新数据如下:

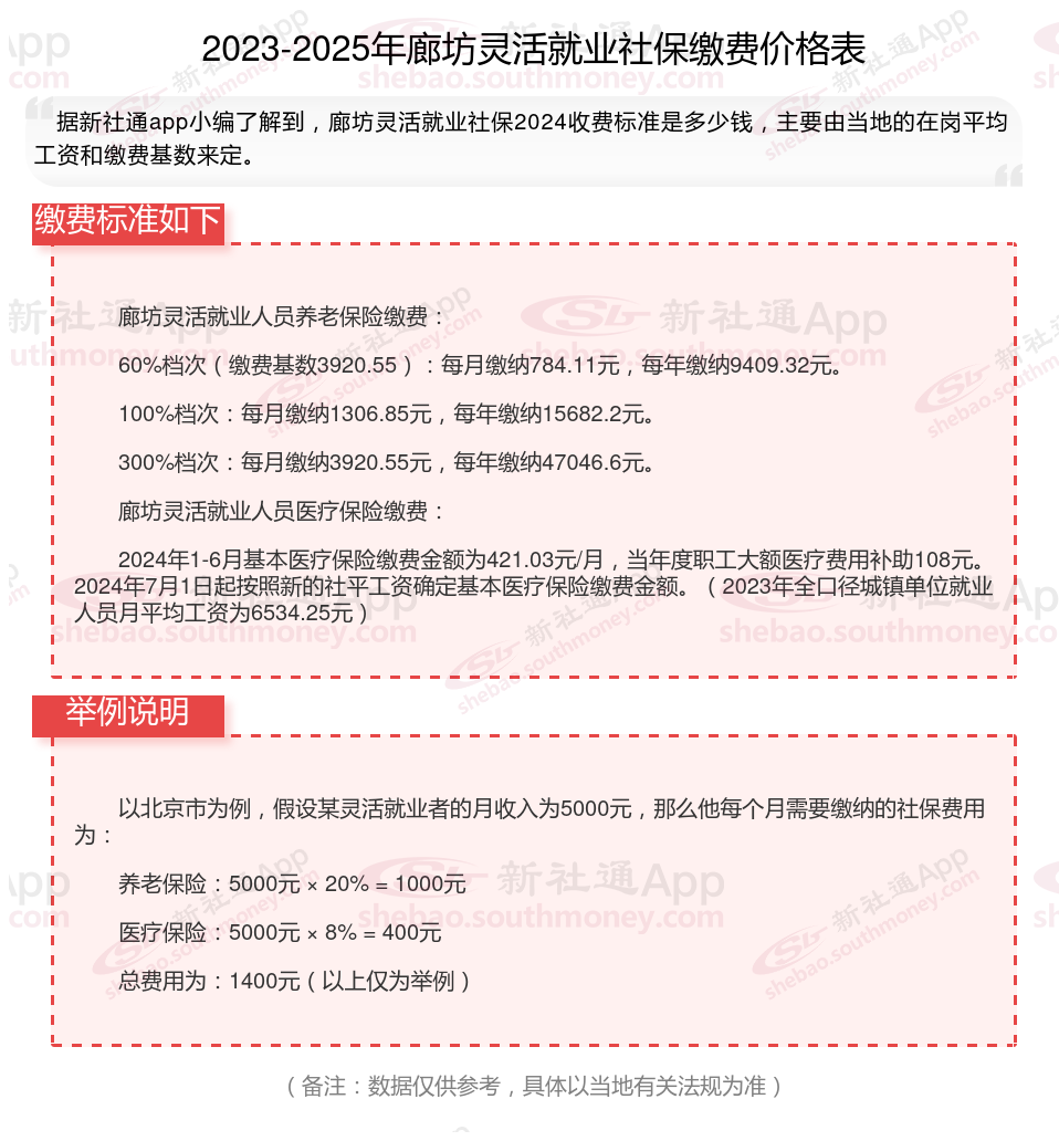
廊坊灵活就业人员养老保险缴费:
60%档次(缴费基数3920.55):每月缴纳784.11元,每年缴纳9409.32元。
100%档次:每月缴纳1306.85元,每年缴纳15682.2元。
300%档次:每月缴纳3920.55元,每年缴纳47046.6元。
廊坊灵活就业人员医疗保险缴费:
2024年1-6月基本医疗保险缴费金额为421.03元/月,当年度职工大额医疗费用补助108元。2024年7月1日起按照新的社平工资确定基本医疗保险缴费金额。(2023年全口径城镇单位就业人员月平均工资为6534.25元)
相关案例计算:
假设廊坊网友杨某的月工资为3726元,当地的灵活就业养老保险缴费基数为3726元。
据新社通app养老保险计算器显示,杨某个人缴费额:灵活就业个人按照其缴费基数的20%缴纳养老保险费。因此,杨某每月需要缴纳的养老保险费为3726元*20%=745.2元。
另外,需要注意的是,养老保险的缴费比例和基数可能会随着方案的调整而发生变化。因此,在计算养老保险缴费金额时,需要参考当地的最新方案和法规。
灵活就业社保的缴费基数则一般是以当地上年度在岗职工月平均工资的一定比例(如40%~100%)来确定。在缴费比例上,灵活就业社保的养老保险缴费比例通常为20%,医疗保险缴费比例根据当地法规有所不同。
灵活社保缴费
社保缴纳
天门社保缴费
灵活社保缴费
社保缴纳
台州社保缴费
灵活就业补贴
池州社保缴费
灵活社保缴费
社保缴纳