社会保险是一种强制性的社会保险体系,旨在为劳动者提供必要的生活保证和支持。企业和个人都有义务按照相关法规缴纳相应的社会保险费用,这部分费用将用于建立和维护公共福利体系。
接下来了解一下,临沂灵活就业人员社保缴费标准是多少?临沂灵活就业人员社保退休能领多少钱呢?根据新社通app-社保缴费查询工具提供的2025社保缴费标准详情数据:

》》还不知道自己社保缴纳明细吗?点击新社通app社保计算器,查询所在城市社保缴费明细!
新社通app数据所得,数据仅供参考。
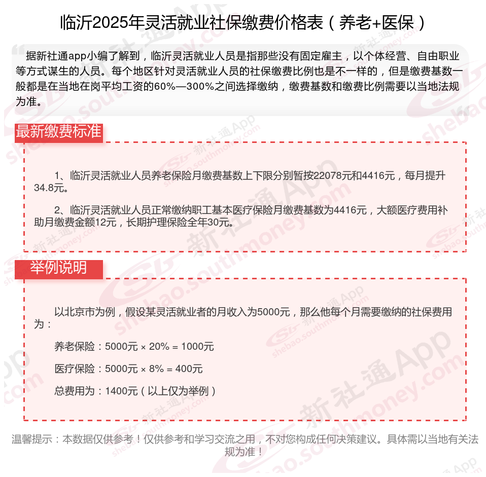
据新社通app数据显示,2024-2025年临沂灵活就业人员养老保险的缴费标准是根据缴费基数来确定的:
个人养老保险缴费比例为20%,缴费基数的下限为4416元。
(注:本文数据仅供参考,具体以当地缴费标准为准)
社保续交需要哪些手续?
续交养老保险的步骤和注意事项
?选择续交?:如果目前处于在职状态,可以通过所在单位继续缴纳养老保险。如果离职或自由职业,可以选择个人续交养老保险。个人续交需要前往当地社保局办理相关手续,具体流程和所需材料可以咨询当地工作人员。
?补缴养老保险?:如果断交时间不长,可以选择补缴。补缴有时间限制,通常只能补缴近2年的断缴部分。补缴时需准备相关材料,如身份证明、工作单位证明等,并按照要求填写申请表格和缴纳相应的补缴金额。?
退休金计算方法2025:
基础养老金=(社平工资+缴费基数)÷2×缴费年限×1%。
基础养老金是指从基本养老保险统筹基金中支付给退休人员的养老金。其计算公式为:
基础养老金=(退休时统筹地区上年度职工月平均工资+本人指数化月平均缴费工资)/2×缴费年限×1%
人账户养老金=个人账户储存额÷计发月数(计发月数根据退休年龄和当时的人口平均寿命来确定)。
举个例子,男职工60岁退休,计发月数139个月。女职工生产、服务岗位50岁退休,计发月数为195个月。女职工管理、技术岗位55岁退休,计发月数为170个月。
也就是说,个人账户累计储存额越多,退休年龄越大,个人账户养老金就越多。
社保缴纳
固原社保缴费
社保断交
社保缴纳
秦皇岛社保
灵活社保缴费
社保缴纳
缴纳社保
社保缴纳
社保缴费