据新社通app数据显示,渭南灵活就业养老保险缴费基数2024-2025年最新标准如下:
2025年度,全省职工基本养老保险缴费基数上限为全口径工资的300%,即22795元/月;下限为全口径工资的60%,即4559元/月。
个人缴费比例:20%;
(注:本文数据仅供参考,具体以当地缴费标准为准)
灵活就业社保缴费价格表来了!2024-2025年渭南灵活就业人员社保需要缴费多少钱一个月?根据新社通app-社保缴费查询工具提供的最新数据如下:

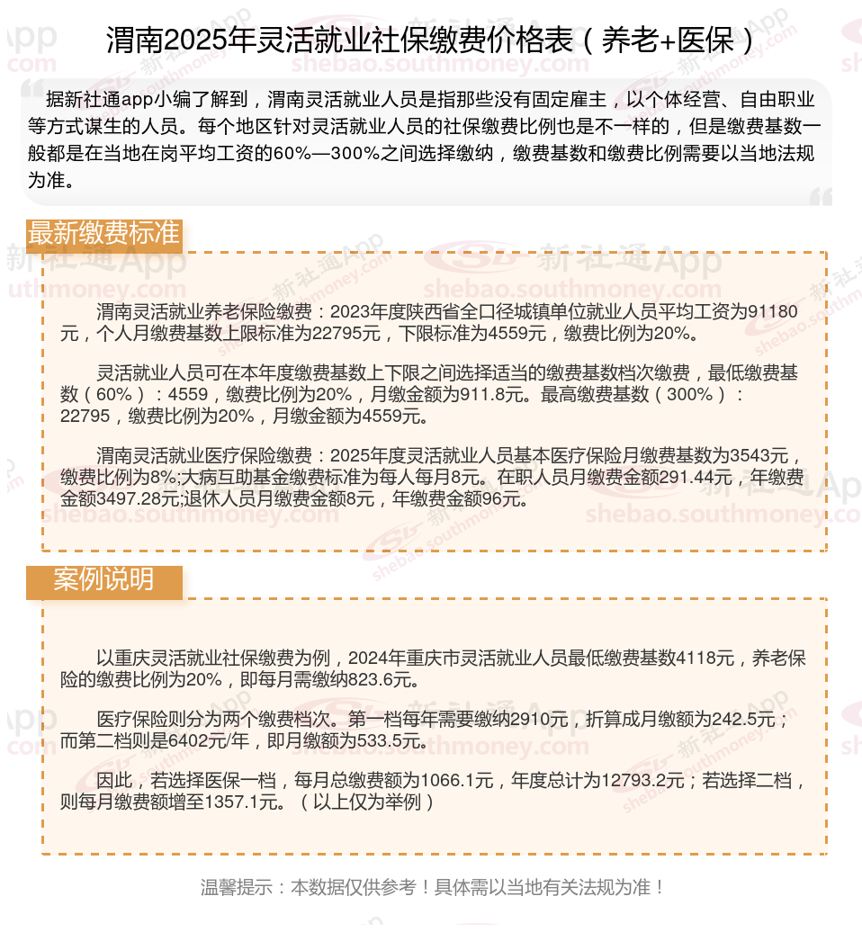
渭南灵活就业养老保险缴费:2023年度陕西省全口径城镇单位就业人员平均工资为91180元,个人月缴费基数上限标准为22795元,下限标准为4559元,缴费比例为20%。
灵活就业人员可在本年度缴费基数上下限之间选择适当的缴费基数档次缴费,最低缴费基数(60%):4559,缴费比例为20%,月缴金额为911.8元。最高缴费基数(300%):22795,缴费比例为20%,月缴金额为4559元。
渭南灵活就业医疗保险缴费:2025年度灵活就业人员基本医疗保险月缴费基数为3543元,缴费比例为8%;大病互助基金缴费标准为每人每月8元。在职人员月缴费金额291.44元,年缴费金额3497.28元;退休人员月缴费金额8元,年缴费金额96元。
社保续交需要哪些手续?
异地社保续保
辞职后,如果你离开原来的地方,去了外地工作,那么就得将社保转移至外地,这样企业才能继续给你代缴社保。想要转移社保至外地,你只需到原交费地的社会保险部门开一张社保“缴纳凭证”,并带到新地方的新单位就可以了,其余的代理社保之事由单位全权办理。
社保缴费的基数有哪几个标准
社保缴费的基数标准因地区而异,但通常遵循一定的规律。
1.一般来说,社保缴费基数的确定主要依据当地职工上一年度申报个人所得税的工资、薪金税项的月平均额,在此基础上,各地会设定不同的标准范围。
(1)职工缴费工资高于所在地上年度社会平均工资300%的,以所在上年度社会平均工资的300%为缴费基数;
(2)职工缴费工资低于所在地上年度社会平均工资60%的,则以所在地上年度社会平均工资的60%为缴费基数。
2.当职工工资收入处于这两个极值之间时,通常按实申报,即按照职工实际工资收入作为缴费基数。
温馨提示:本数据仅供参考!具体需以当地有关法规为准!
4050补贴
灵活社保缴费
社保缴纳
随州灵活就业社保
灵活就业补贴
缴纳社保
社保缴纳
社保缴纳
缴纳社保
社保