据新社通app数据显示,2024-2025年南平灵活就业人员养老保险的缴费标准:
养老保险缴费基数的下限为4212元;养老保险缴费比例为20%。
(注:本文数据仅供参考,具体以当地缴费标准为准)
南平灵活就业社保一个月要交多少,南平灵活就业社保交费标准是多少?根据新社通app-社保缴费查询工具提供的最新数据如下:

提示:若您想知道更多的社保缴纳明细,可点击下方使用查询社保计算器,新社通app还为您提供社保养老规划方案。
新社通社保计算器计算所得,数据仅供参考。
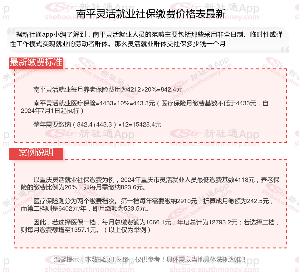
南平灵活就业每月养老保险费用为4212×20%=842.4元
南平灵活就业医疗保险=4433×10%=443.3元(医疗保险月缴费基数不低于4433元,自2024年7月1日起执行)
整年需要缴纳(842.4+443.3)×12=15428.4元
社保可以自己缴纳吗
个人可以缴社保的。
社保自己交是可以的,灵活就业社保是面向自由职业者、灵活就业等无雇主的劳动者所推出的一种社保类型,包含基本养老保险和医疗保险两类,部分地区还包含了生育和失业保险;
目前随着社会的发展,除了北京以外的城市基本都已经开放了外地户籍缴纳灵活就业社保的资格;
比如在上海,年满16周岁且男性未满60周岁、女性未满55周岁,在上海市劳动就业的自雇人员、无雇工个体工商户、未在用人单位参加基本养老、医疗保险的非全日制从业人员以及其他灵活就业人员均可自己交灵活就业社保。
社保断交多久
灵活就业补贴
长沙社保缴费
70后社保
单位社保补缴
缴纳社保
酒泉最低工资
社保缴纳
缴纳社保
社保停缴