据新社通app数据显示,赤峰养老保险缴费基数2024-2025年最新标准如下:
赤峰灵活就业人员基本养老保险缴费基数暂按不低于4863元;
缴费比例:个人承担20%;养老保险缴费个人972.6元。
(注:本文数据仅供参考,具体以当地缴费标准为准)
灵活就业社保缴费价格表来了!2024-2025年赤峰灵活就业人员社保需要缴费多少钱一个月?根据新社通app-社保缴费查询工具提供的最新数据如下:

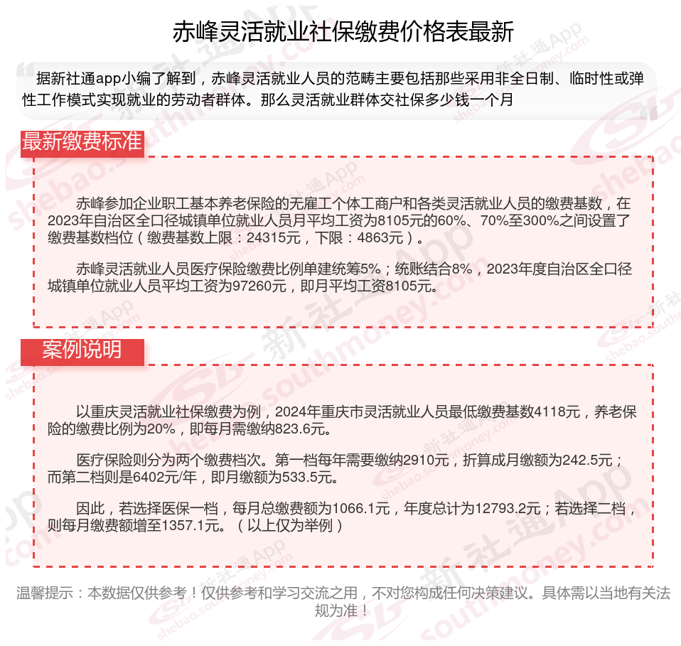
赤峰参加企业职工基本养老保险的无雇工个体工商户和各类灵活就业人员的缴费基数,在2023年自治区全口径城镇单位就业人员月平均工资为8105元的60%、70%至300%之间设置了缴费基数档位(缴费基数上限:24315元,下限:4863元)。
赤峰灵活就业人员医疗保险缴费比例单建统筹5%;统账结合8%,2023年度自治区全口径城镇单位就业人员平均工资为97260元,即月平均工资8105元。
提示:若您想知道更多的社保缴纳明细,可点击下方使用查询社保计算器,新社通app还为您提供社保养老规划方案。
新社通社保计算器计算所得,数据仅供参考。
社保续交需要哪些手续?
个人续交社保需要下列手续:先向社保经办机构提出续交的申请;然后提交申请表格、本人的身份证、社保卡等资料;再由社保经办机构审核其需要缴纳的费用;最后按要求缴纳即可。
社保缴纳
社保可以自己缴纳吗?
宣城最低工资标准
退休养老金
社保缴纳
金华最低工资
社保缴纳比例
乌海最低工资
社保缴纳
徐州最低工资标准是多少