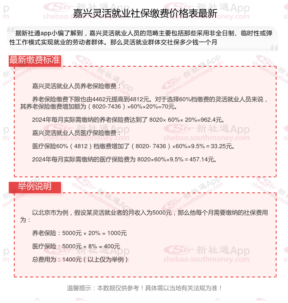
据新社通app数据显示,2024-2025年嘉兴灵活就业人员养老保险的缴费标准是根据缴费基数来确定的:
个人养老保险缴费比例为20%,缴费基数的下限为4462元。
(注:本文数据仅供参考,具体以当地缴费标准为准)
灵活就业社保:灵活就业社保是由个人自愿缴纳的,缴费比例和缴费基数可以根据个人实际情况自行选择。灵活就业社保的缴费方式相对灵活,可以通过银行代扣、网上缴费等方式进行。
那么,嘉兴灵活就业人员社保缴费一个月多少钱?2025年嘉兴灵活就业人员社保缴费标准,根据新社通app-社保缴费查询工具提供的2025社保缴费标准详情数据:

据新社通app数据显示,2024-2025年嘉兴灵活就业人员养老保险的缴费标准是根据缴费基数来确定的:
个人养老保险缴费比例为20%,缴费基数的下限为4462元。
(注:本文数据仅供参考,具体以当地缴费标准为准)
》》还不知道自己社保缴纳明细吗?点击新社通app社保计算器,查询所在城市社保缴费明细!
新社通app数据所得,数据仅供参考。
养老金,几岁开始领合适,几岁能领取养老金?
个人领取养老金的年龄通常为女性55周岁,男性60周岁。但也要注意,存在一些特殊情况:
正常退休
领取养老金的年龄要求
男性需年满60周岁,女性需年满55周岁(从事管理和科研工作的女职工)或50周岁(从事生产和工勤辅助工作的女职工)。对于自由职业者和个体工商户女性,领取养老金的年龄也是55周岁。
特殊情况下领取养老金的年龄要求
若从事井下、高空、高温、特别繁重体力劳动或其他有害身体健康的工作,男性年满55周岁,女性年满45周岁即可领取养老金。
如果因病或非因工致残,由医院证明并经劳动鉴定委会确认完全丧失劳动能力,男性年满55周岁,女性年满45周岁可领取养老金。
另外,还需注意,除了达到上述年龄要求,个人还需要至少缴纳15年的养老保险费才能领取养老金。如果达到退休年龄但缴费年限不足15年,可以选择延长缴费时间至65周岁或一次性补足差额年限。
总的来说,个人领取养老金的具体年龄取决于性别、工作性质以及个人的实际情况。如有更多疑问,建议咨询当地社保部门。
社保续交
最低工资标准是什么意思?
灵活社保缴费
灵活就业社保
缴纳社保
缴纳社保
灵活社保缴费
缴纳社保
社保缴纳
社保缴纳