灵活就业人员的社保缴费基数和比例是根据当地在岗职工平均工资的一定比例来确定的。灵活就业人员在参加养老保险时,缴费基数通常参照当地在岗职工的平均工资,一般来说,灵活就业人员可以选择按照在岗职工月平均工资的一定比例(如40%至100%)来缴纳基本养老保险费。医疗保险缴费基数:对于医疗保险,灵活就业人员一般是按照当地上年度月平均工资的一定比例(如4.2%至8%)来缴纳基本医疗保险费,具体比例可能因地区而异。
灵活就业人员自己交社保一个月多少钱?根据新社通app-社保缴费查询工具提供的2025社保缴费标准详情数据:

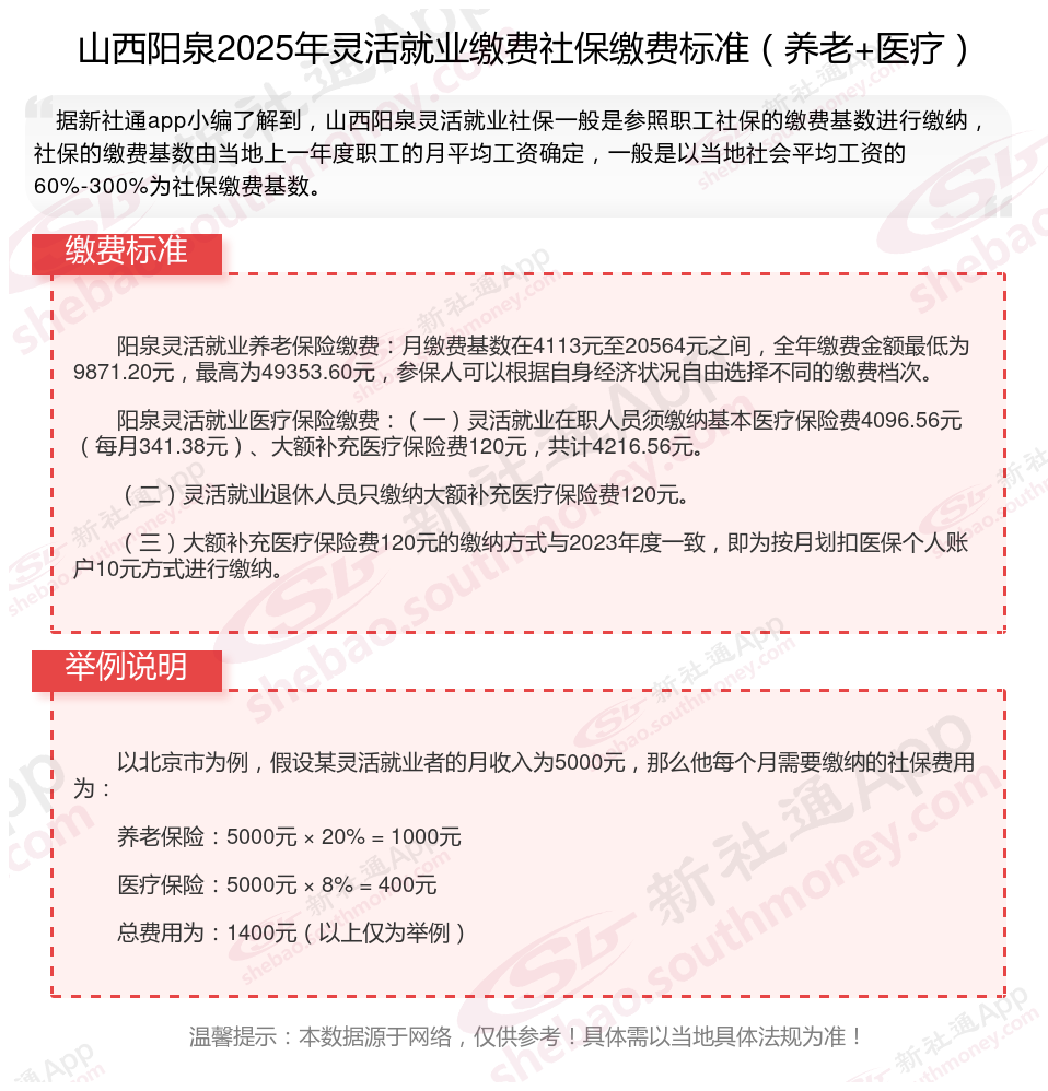
据新社通app数据显示,山西阳泉养老保险缴费基数2024-2025年最新标准如下:
山西阳泉灵活就业人员基本养老保险缴费基数暂按不低于4113元;
缴费比例:个人承担20%;养老保险缴费个人822.6元。
(注:本文数据仅供参考,具体以当地缴费标准为准)
新社通APP社保计算器,可以查询您的社保缴费明细啦~,点击下方获取
新社通社保计算器计算所得,数据仅供参考。
灵活就业社保与职工社保险种有什么不一样:
灵活就业社保通常只包括养老保险和医疗保险,部分地区可参加失业保险,但并不包括工伤保险和生育保险。
职工社保和灵活就业社保的缴费险种不同。职工社保包括养老保险、医疗保险、工伤保险、失业保险和生育保险。
退休金计算方法:
基础养老金等于退休当年的养老金计发基数(部分地区也称为退休上年度全口径社平工资)×(1+本人平均缴费指数)÷2×缴费年限×1%。
上年度在岗职工月平均工资:一般以当地统计部门公布的数据为准,反映了当地一定时期内职工的平均工资水平。
本人指数化月平均缴费工资:其计算公式为:本人指数化月平均缴费工资=退休时当地上年度在岗职工月平均工资×本人平均缴费工资指数。而本人平均缴费工资指数是指参保人员缴费年限内历年缴费工资指数的平均值,缴费工资指数是指参保人员本人月平均缴费工资与上年度当地在岗职工月平均工资的比值。
个人账户养老金部分,等于养老保险个人账户的余额÷退休年龄确定的计发月数。
个人账户储存额:是参保人员在缴纳养老保险过程中,个人缴纳的部分以及利息等累计形成的金额。
计发月数:根据退休年龄确定,不同退休年龄对应不同的计发月数。例如,50岁对应的计发月数为195个月,55岁为170个月,60岁为139个月。
过渡性养老金的计算公式为:过渡性养老金=退休上年度社平工资×视同缴费指数×视同缴费年限×当地的过渡性系数
?视同缴费指数?:根据退休时的职务级别按当地视同缴费指数表确定。
?视同缴费年限?:如上文所述。
?过渡性系数?:因地区不同而有所差异。
需要注意的是,过渡性养老金主要是为了保证养老保险体系实施前已经参加工作并有一定缴费年限的老职工的利益。因此,并不是所有人都有过渡性养老金。
增发养老金=上一年山西阳泉在岗职工月平均工资×个人平均缴费工资指数×累计缴费年限(含视为缴费年限)×增发比例。
遂宁目前最低工资标准 2025年是多少?
社保缴纳
内蒙古巴彦淖尔最低工资标准是多少
缴纳社保
社保缴纳
社保多少钱
社保缴纳
社保缴费记录
灵活社保缴费
社保缴纳