据新社通app小编了解,灵活就业人员参与社保,是依照社会平均工资的60%至300%之间的档次进行缴费的。由于社会平均工资上涨,相应的缴费标准亦会有所提高。那么,儋州灵活就业社保一个月多少钱?下面随新社通小编一起来看看详情吧。
灵活就业社保和职工社保的区别在于参加的险种不同、缴费基数不同、缴费比例不同、缴费主体不同、户籍限制不同、缴费意愿不同。很多没有固定工作单位的灵活就业人员为了让自己的养老、医疗等方面得到保证,选择以灵活就业身份参加职工社保。
据新社通app数据显示,儋州灵活就业养老保险缴费基数2024-2025年最新标准如下:
2025年儋州城镇职工社会保险缴费基数用人单位及其职工(包括有雇工的个体工商户及其雇工)分别按2024年度全口径省平的60%(4830元/月)和300%(24150元/月)核定缴费基数的下限和上限执行。
个人缴费比例:20%;
(注:本文数据仅供参考,具体以当地缴费标准为准)
儋州灵活就业社保缴费标准来了 灵活就业人员保险一个月交多少钱?根据新社通app-社保缴费查询工具提供的最新数据如下:

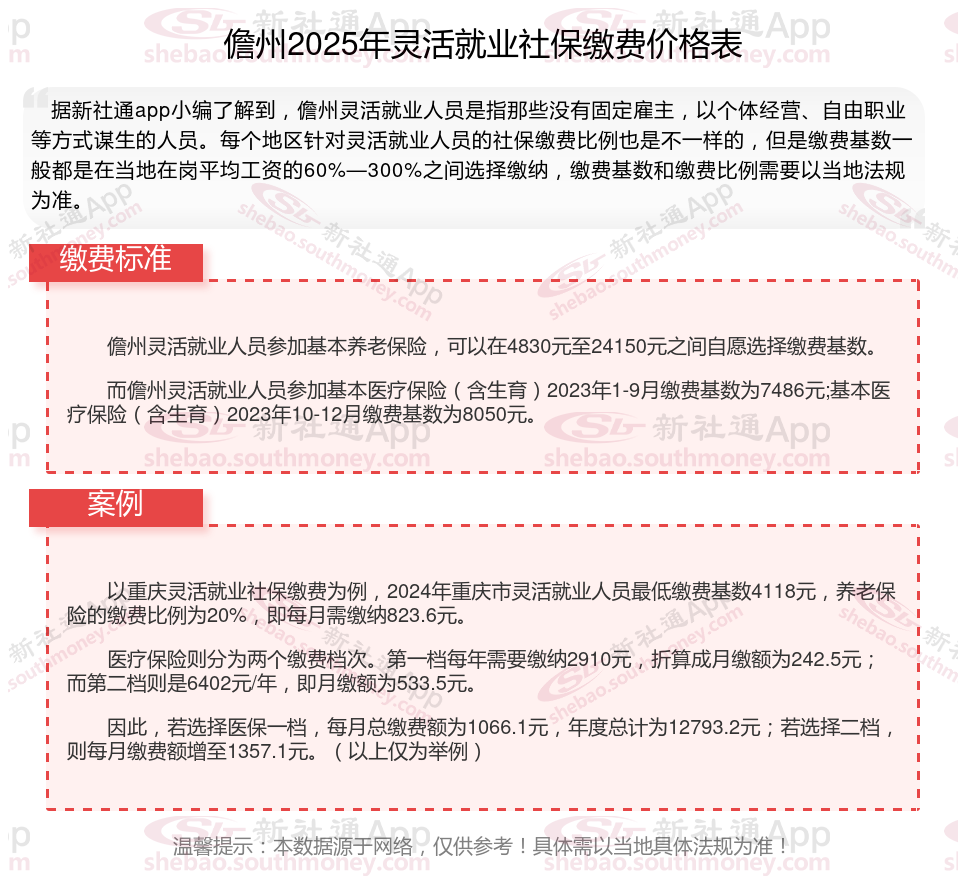
儋州灵活就业人员参加基本养老保险,可以在4830元至24150元之间自愿选择缴费基数。
而儋州灵活就业人员参加基本医疗保险(含生育)2023年1-9月缴费基数为7486元;基本医疗保险(含生育)2023年10-12月缴费基数为8050元。
新社通APP社保计算器,可以查询您的社保缴费明细啦~,点击下方获取
新社通社保计算器计算所得,数据仅供参考。
社保缴纳
苏州社保缴费
社保缴纳比例
缴纳社保
潜江最低工资标准
社保断交
社保缴费基数
灵活社保缴费
公司员工社保
社保断交多久