据新社通app数据显示,哈尔滨养老保险缴费基数2024-2025年最新标准如下:
哈尔滨灵活就业人员基本养老保险缴费基数暂按不低于4206元;
缴费比例:个人承担20%;养老保险缴费个人841.2元。
(注:本文数据仅供参考,具体以当地缴费标准为准)
2025年哈尔滨灵活就业缴费标准个人交多少呢, 个人是可以自己交社保的吗?根据新社通app-社保缴费查询工具提供的最新数据如下:

新社通APP社保计算器,可以查询您的社保缴费明细啦~,点击下方获取
新社通社保计算器计算所得,数据仅供参考。
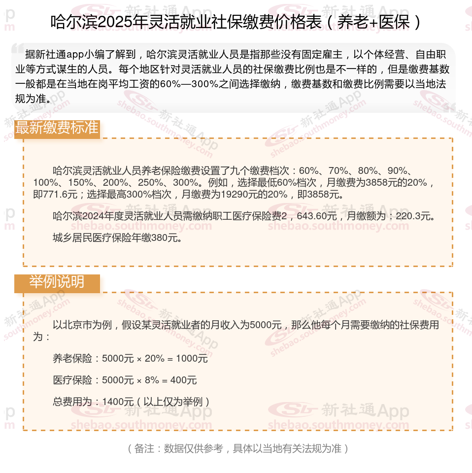
哈尔滨灵活就业人员养老保险缴费设置了九个缴费档次:60%、70%、80%、90%、100%、150%、200%、250%、300%。例如,选择最低60%档次,月缴费为3858元的20%,即771.6元;选择最高300%档次,月缴费为19290元的20%,即3858元。
哈尔滨2024年度灵活就业人员需缴纳职工医疗保险费2,643.60元,月缴额为:220.3元。
城乡居民医疗保险年缴380元。
灵活就业社保与职工社保险种有什么不一样:
灵活就业社保:主要包括养老和医疗保险,不包括工伤、失业和生育保险。
在职职工需承担五个方面的社会责任,具体涵盖养老保险、医疗保险、工伤保险、生育保险以及失业保险,这也就是我们习以为常所称谓的“五险”。
灵活就业社保要交多少钱?
怀化社保
缴纳社保
徐州社保
海东最低工资
社保缴纳
社保停缴
灵活社保缴费
社保缴纳
长春社保