据新社通app数据显示,河南三门峡灵活就业养老缴费基数明细如下:
养老缴费缴费基数为:3579元;
个人缴费比例:20%;
(注:本文数据仅供参考,具体以当地缴费标准为准)
2025年河南三门峡灵活就业缴费标准个人交多少呢, 个人是可以自己交社保的吗?根据新社通app-社保缴费查询工具提供的最新数据如下:

》如何了解自己的社保缴纳明细吗?点击新社通app社保计算器,帮您计算!
新社通app数据所得,数据仅供参考。
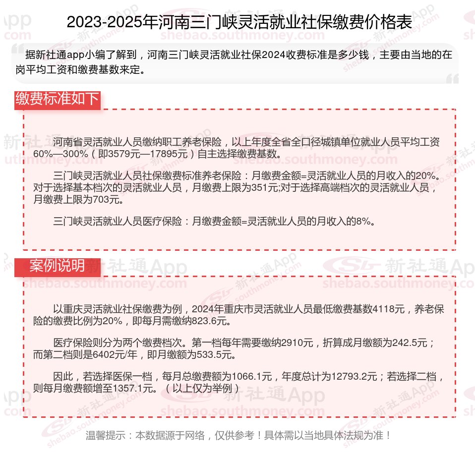
河南省灵活就业人员缴纳职工养老保险,以上年度全省全口径城镇单位就业人员平均工资60%—300%(即3579元—17895元)自主选择缴费基数。
三门峡灵活就业人员社保缴费标准养老保险:月缴费金额=灵活就业人员的月收入的20%。对于选择基本档次的灵活就业人员,月缴费上限为351元;对于选择高端档次的灵活就业人员,月缴费上限为703元。
三门峡灵活就业人员医疗保险:月缴费金额=灵活就业人员的月收入的8%。
灵活就业社保与职工社保险种有什么不一样:
灵活就业社保是指为灵活就业人员提供的社会保险体系。灵活就业人员包括无雇工的个体工商户、非全日制从业人员等,他们以个人身份自愿参加社会保险并缴纳相应保费。灵活就业社保的法律依据主要是《中华人民共和国社会保险法》,该法规要求灵活就业人员可以参加基本养老保险和职工基本医疗保险,保费由个人承担。
职工社保:包括养老保险、医疗保险、工伤保险、生育保险和失业保险,通常称为“五险”。
4050补贴
云南普洱最低工资标准是多少
缴纳社保
灵活社保缴费
呼和浩特社保缴费
社保断交
社保缴纳
灵活社保
公司加个人社保
如何查询个人社保缴费记录