据新社通app小编了解,灵活就业人员参与社保,是依照社会平均工资的60%至300%之间的档次进行缴费的。由于社会平均工资上涨,相应的缴费标准亦会有所提高。那么,乐山灵活就业社保一个月多少钱?下面随新社通小编一起来看看详情吧。
灵活就业社保与职工社保在参加的险种、缴费基数与比例、缴费主体与方式以及户籍限制与缴费意愿等方面都存在显著差异。因此,在选择社保类型时,应根据自身实际情况和需求进行权衡。
据新社通app数据显示,乐山企业灵活就业养老保险的缴费基数为:4511元。
缴费比例:在企业参保缴费的情况下,单位缴纳比例为16%,个人缴纳比例为8%。而灵活就业人员参保缴费的比例为个人20%。
另外,需要注意的是,这些缴费标准可能会随着时间和方案的变化而调整。为了获取最新的乐山灵活就业养老保险缴费标准信息,建议查阅相关消息或咨询当地社保部门。总的来说,了解并遵守当地的养老保险缴费标准是每个人的责任,也是保证个人权益的重要方案。
(注:本文数据仅供参考,具体以当地缴费标准为准)
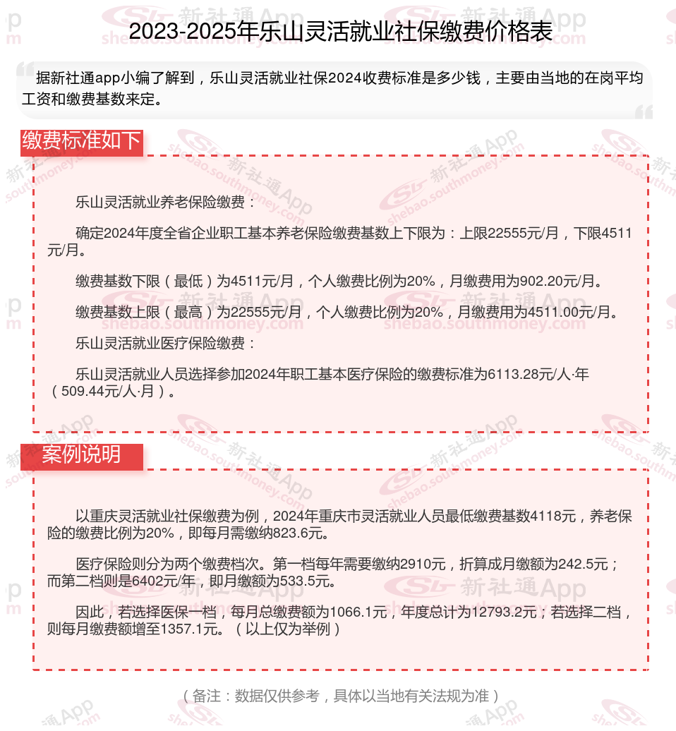
乐山灵活就业社保缴费标准来了 灵活就业人员保险一个月交多少钱?根据新社通app-社保缴费查询工具提供的最新数据如下:

乐山灵活就业养老保险缴费:
确定2024年度全省企业职工基本养老保险缴费基数上下限为:上限22555元/月,下限4511元/月。
缴费基数下限(最低)为4511元/月,个人缴费比例为20%,月缴费用为902.20元/月。
缴费基数上限(最高)为22555元/月,个人缴费比例为20%,月缴费用为4511.00元/月。
乐山灵活就业医疗保险缴费:
乐山灵活就业人员选择参加2024年职工基本医疗保险的缴费标准为6113.28元/人·年(509.44元/人·月)。
》如何了解自己的社保缴纳明细吗?点击新社通app社保计算器,帮您计算!
新社通app数据所得,数据仅供参考。
广西来宾灵活就业
漯河社保缴费
德州灵活就业
南京最低工资标准
日喀则社保
灵活社保缴费
山东临沂最低工资
灵活就业社保
湖州最低工资
天水社保交费