据新社通app数据显示,江苏苏州灵活就业养老缴费基数明细如下:
养老缴费缴费基数为:4494元;
个人缴费比例:20%;
(注:本文数据仅供参考,具体以当地缴费标准为准)
灵活就业社保缴费价格表来了!2024-2025年江苏苏州灵活就业人员社保需要缴费多少钱一个月?根据新社通app-社保缴费查询工具提供的最新数据如下:

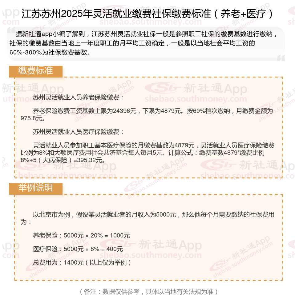
苏州灵活就业人员养老保险缴费:
养老保险缴费工资基数上限为24396元,下限为4879元。按60%档次缴纳,月缴费金额为975.8元。
苏州灵活就业人员医疗保险缴费:
灵活就业人员参加职工基本医疗保险的月缴费基数为4879元,灵活就业人员医疗保险缴费比例为8%和大额医疗费用社会共济基金每人每月5元。计算公式:缴费基数4879*缴费比例8%+5(大病保险)=395.32元。
社保续交需要哪些手续?
厦门社保断缴怎么补缴:
已参保人员因银行余额不足等原因,需要补缴中断社保费的,可自行登录厦门税务APP,通过“办税—社保业务—社保费缴纳—社保费申报缴纳—灵活就业人员社保费申报缴纳”模块即可补缴。
厦门市社保补缴单位或他人代办与个人办理的流程大致相同,需要注意的是厦门本市户籍可以直接补缴社保,外地户籍只有非农业户口在本地已有工作的的条件下才能补缴社保。
单位补缴:企事业单位由于漏缴、少缴原因,需为员工办理补缴手续。补缴材料《社会保险费账目纠错(补缴)申报表》,单位负责人持补缴材料到社保局中心办理补缴手续,符合办理条件的,当即办理。
个人补缴:厦门市户籍的灵活就业人员补缴中断的社会保险费,需要携带身份证原件前往各办税服务厅办理。
社保缴纳基数是社会保险缴纳的缴费标准,根据基数与系数核定缴纳金额。社保缴费基数是社会平均工资的60%—300%为缴纳基数,比如社会平均工资是1000元,缴纳的基数可以是600元—3000元。
(备注:数据仅供参考,具体以当地有关法规为准)
铜川社保缴费
缴纳社保
惠州社保
商丘社保
灵活社保缴费
张家口灵活就业社保
缴纳社保
社保缴纳
三门峡社保
池州灵活就业社保