灵活就业社保成为很多自由职业者和打工人空窗期的最佳选择。那具体缴费是多少呢?接下来随新社通一起了解灵活就业人员社保缴费的详情。
灵活就业社保缴费比例主要包括养老保险和医疗保险两部分。
养老保险缴费比例
灵活就业人员的养老保险缴费比例为20%,而企业职工的基本养老保险缴费比例为24%(其中单位承担16%,个人承担8%)。这意味着灵活就业人员需要自己承担全部的20%养老保险费用。
医疗保险缴费比例
灵活就业人员的医疗保险缴费比例为10%,而企业职工的基本医疗保险缴费比例为11%(其中单位承担8%,个人承担3%)。自2024年3月1日起,上海灵活就业人员的医疗保险缴费比例调整为10%。
那么,灵活就业人员社保要交多少钱一个月?灵活就业交哪个档次最划算?买根据新社通app-社保缴费查询工具提供的2025社保缴费标准详情数据:

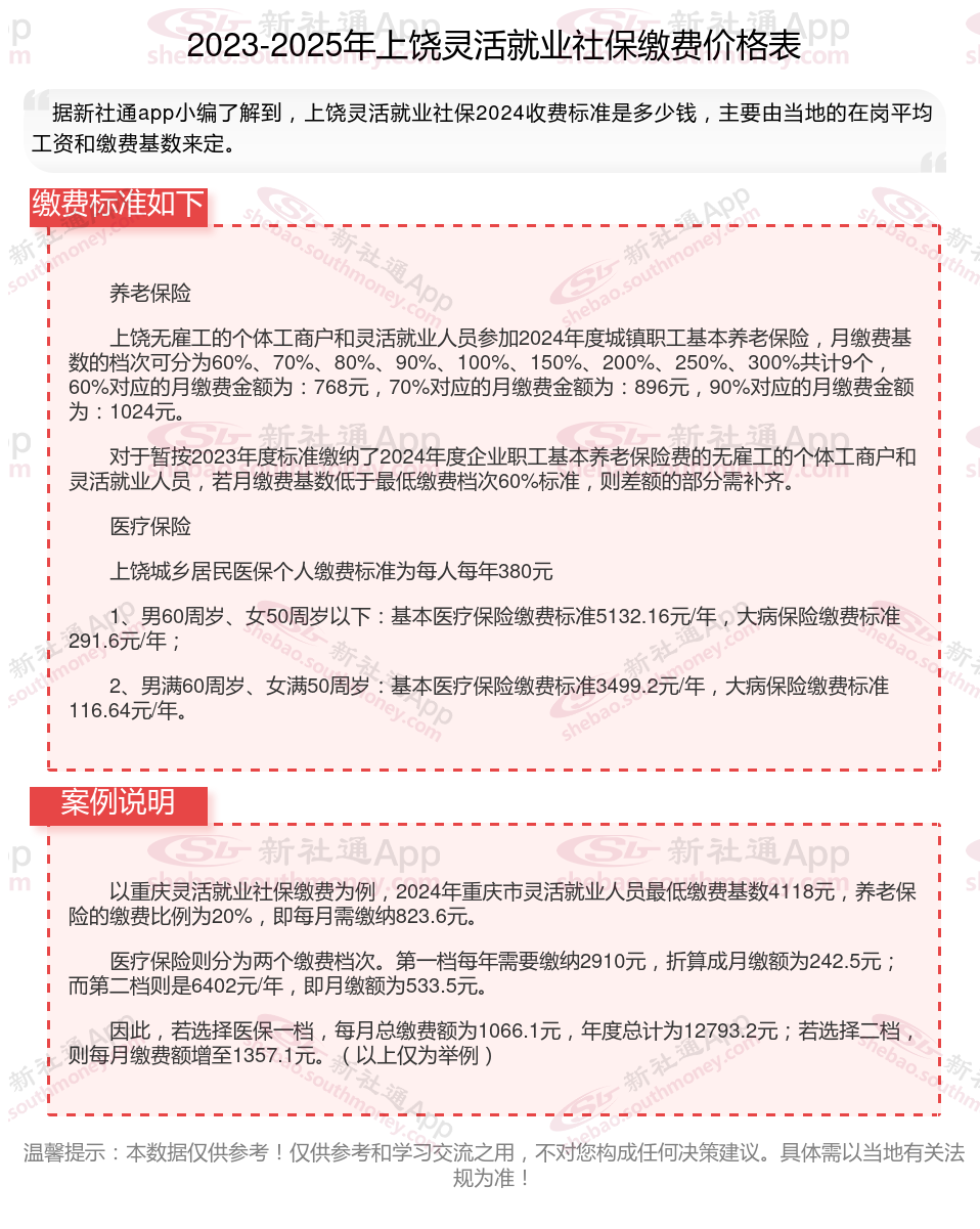
据新社通app数据显示,2024-2025年上饶灵活就业人员养老保险的缴费标准是根据缴费基数来确定的:
个人养老保险缴费比例为20%,缴费基数的下限为3839元。
(注:本文数据仅供参考,具体以当地缴费标准为准)
》如何了解自己的社保缴纳明细吗?点击新社通app社保计算器,帮您计算!
新社通app数据所得,数据仅供参考。
社保缴纳
公司员工社保
社保和农保
三门峡社保缴费价格
灵活就业社保多少钱
社保断交
临夏灵活就业社保
甘肃金昌最低工资标准表 2025
灵活社保缴费
社保缴纳