灵活就业人员具备以个人身份参与职工社保的资格,其缴费基数与当地社会平均工资紧密关联,缴费档次在社会平均工资的60%至300%区间内可自由抉择。商丘灵活就业人员社保缴费最低标准是多少?下面随新社通小编一起了解灵活就业人员社保详情。
职工社保更适合有稳定工作单位的人士,其保险更全面且个人缴费负担较轻。而灵活就业社保则为没有固定工作单位的个体户和自由职业者提供了基本的养老和医疗保险,虽然需要全额自费,但具有灵活性。选择哪种社保体系应根据个人的工作性质和经济状况来确定。
据新社通app数据显示,商丘灵活就业人员养老缴费基数2024-2025年最新标准如下:
养老保险最低缴费基数为:3579元;
个人缴费比例:20%,个人缴费金额:715.8元;
(注:本文数据仅供参考,具体以当地缴费标准为准)
商丘灵活就业社保缴费标准来了 灵活就业社保最低要交多少钱?根据新社通app-社保缴费查询工具提供的最新数据如下:

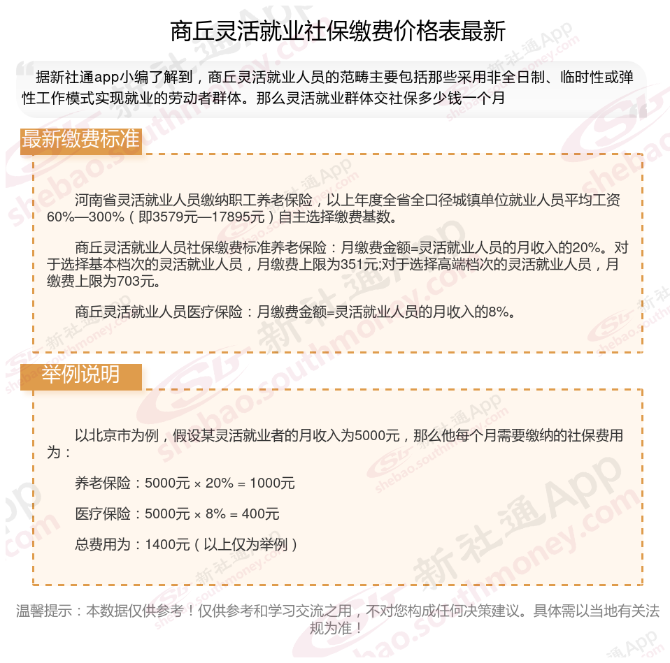
河南省灵活就业人员缴纳职工养老保险,以上年度全省全口径城镇单位就业人员平均工资60%—300%(即3579元—17895元)自主选择缴费基数。
商丘灵活就业人员社保缴费标准养老保险:月缴费金额=灵活就业人员的月收入的20%。对于选择基本档次的灵活就业人员,月缴费上限为351元;对于选择高端档次的灵活就业人员,月缴费上限为703元。
商丘灵活就业人员医疗保险:月缴费金额=灵活就业人员的月收入的8%。
灵活社保缴费
灵活社保缴费
安康最低工资
社保缴纳
锦州最低工资
社保缴纳
公司缴纳社保比例
灵活社保缴费
南宁灵活就业社保
农保和社保怎么办理停保手续