据新社通app数据显示,蚌埠灵活就业养老保险的缴费基数为:4227元。灵活就业人员参保缴费的比例为个人20%。
另外,需要注意的是,这些缴费标准可能会随着时间和方案的变化而调整。建议查阅相关消息或咨询当地社保部门。
(注:本文数据仅供参考,具体以当地缴费标准为准)
蚌埠灵活就业自己交社保一个月要交多少钱?蚌埠灵活就业人员社会保险缴费标准,根据新社通app-社保缴费查询工具提供的最新数据如下:

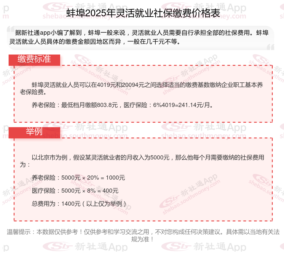
蚌埠灵活就业人员可以在4019元和20094元之间选择适当的缴费基数缴纳企业职工基本养老保险费。
养老保险:最低档月缴额803.8元,医疗保险:6%4019=241.14元/月。
社保缴费的基数标准因地区而异,通常基于职工上年度月平均工资确定。高于平均工资300%的按上限缴费,低于60%的按下限缴费,其余按实申报。用人单位需按时申报调整基数,确保合理缴纳。
灵活就业人员自己
缴纳基数
灵活社保缴费
莆田社保缴费
社保缴纳
社保缴纳
天水最低工资标准
牡丹江社保缴费
广东梅州最低工资标准是多少
灵活就业社保