灵活就业人员参保的基数是可以根据档次来进行选择的,每个省都不一样,且选择性很大,就基本养老保险而言,有的有五个档,有的有七个档,有的有十个档,而基本医疗保险有的分一档,有的分二档,有的分一档,二档,有的可以一次性缴纳的。
2025日喀则灵活就业社保缴纳基数是多少?日喀则灵活就业人员社保交15年领多少?根据新社通app-社保缴费查询工具提供的2025社保缴费标准详情数据:

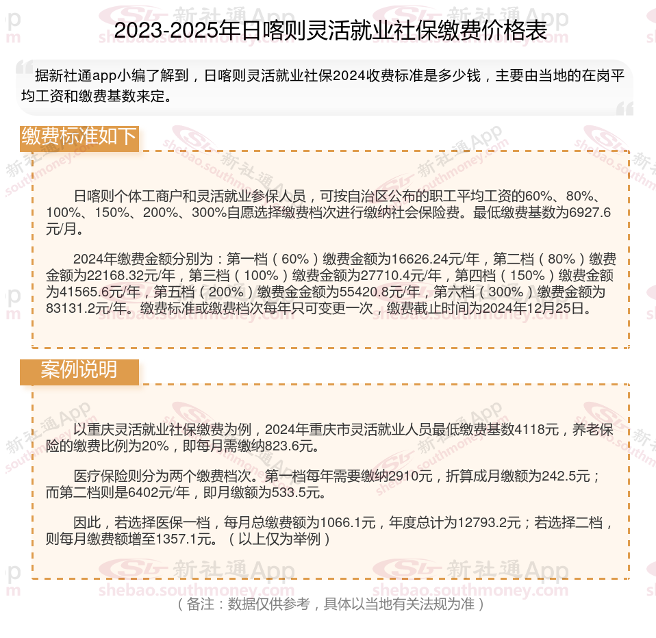
据新社通app数据显示,日喀则灵活就业养老保险缴费基数2024-2025年最新标准如下:
最低缴费基数:6927.6元;
个人缴费比例:20%;
(注:本文数据仅供参考,具体以当地缴费标准为准)
4050补贴
灵活社保缴费
社保缴纳
缴纳基数
缴纳社保
社保缴纳
个人社保缴费在哪里查询缴费记录,个人社保缴费明细在哪里查询?
社保缴纳
灵活社保缴费