社会保险是一种强制性的社会保险体系,旨在为劳动者提供必要的生活保证和支持。企业和个人都有义务按照相关法规缴纳相应的社会保险费用,这部分费用将用于建立和维护公共福利体系。
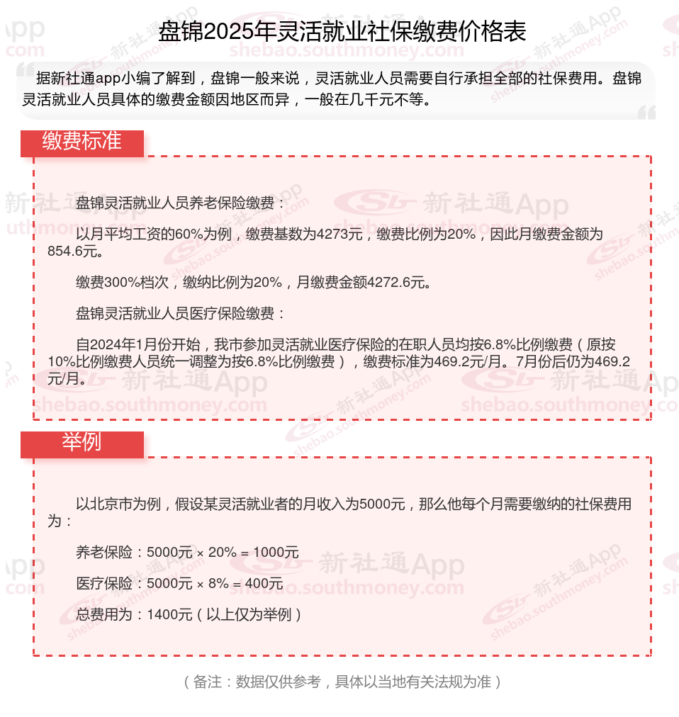
接下来了解一下,盘锦灵活就业人员社保缴费标准是多少?盘锦灵活就业人员社保退休能领多少钱呢?根据新社通app-社保缴费查询工具提供的2025社保缴费标准详情数据:

如何了解自己的社保缴纳明细吗?点击新社通app社保计算器,帮您计算!
新社通app数据所得,数据仅供参考。
据新社通app数据显示,盘锦灵活就业养老保险缴费基数2024-2025年最新标准如下:
2025年盘锦城镇职工社会保险缴费基数用人单位及其职工(包括有雇工的个体工商户及其雇工)分别按2024年度全口径省平的60%(4273元/月)和300%(21363元/月)核定缴费基数的下限和上限执行。
个人缴费比例:20%;
(注:本文数据仅供参考,具体以当地缴费标准为准)
断交社保有什么影响,具体是哪些?
养老保险累计缴纳年限的。养老保险累计缴纳15年,到了退休年龄就可以领取养老金,所以哪怕断交了,也不用太担心养老保险的问题啦!
生育费用不能报销:生育保险普遍都要求要连续缴满9个月或者累计缴满12个月,并且生育当月必须缴纳,产前产后检查、顺产或者剖腹产费用等费用才能报销。如果在生孩子之前,就已经辞职或者没有缴费达到要求的时间,那相关费用报销和相关补贴领取就与你无关了。
失业保险:失业保险中断以后也会有一定的影响,但是它的影响是比较小的,因为最终失业保险它是根据累计年限来确定的累计。年限在一周年以上,就能够享受到失业金的待遇,如果累计年限在10周年以上,那么最长可以享受24个月的失业金待遇,他没有要求连续缴纳失业保险。所以说即便失业保险的中断也不会产生直接的影响。
工伤保险:工伤保险基本不受社保断缴的影响,只要认定为工伤,就能享受相应待遇,费用由单位承担。
医疗保险:医疗保险则就不同,除非在退休年缴纳满足20/25年,就可以终身享受医疗保险待遇,当还未退休时候,断交就意味着不在享受医疗保险待遇。如果断交在60天以内,缴纳次月就可以继续享受待遇,如果在60天以上,180天以内,缴费当天开始算,缴费到达三个月后即可享受医疗保险待遇。如果在180天以上同理需要6个月。
退休后退休金计算方法2025:
退休养老金=基础养老金+个人养老金。
基础养老金等于退休当年的养老金计发基数(部分地区也称为退休上年度全口径社平工资)×(1+本人平均缴费指数)÷2×缴费年限×1%。
基础养老金的计算公式为:(参保人员退休时上一年度当地职工月平均工资+本人指数化月平均缴费工资)÷2×个人累计缴费年限×1%。这一公式考虑了当地职工平均工资水平、个人缴费工资水平以及缴费年限,体现了养老金的公平性和激励性。
个人账户养老金的计算公式为:个人账户储存额÷预计领取月数。个人账户储存额是缴纳养老保险期间个人缴纳部分所形成的积累,而预计领取月数则根据退休年龄和平均寿命等因素确定12。
个人账户储存额是参保人员在职期间缴纳的养老保险费及利息的总和,计发月数根据退休年龄确定,如50岁为195、55岁为170、60岁为139。
过渡性养老金部分,其计算公式为过渡性养老金=退休时上年度全省在岗职工月平均工资×本人平均缴费工资指数×1997年12月31日前的缴费期限(包括视同缴费年限在内)×1.4%。
福建泉州公司买社保
缴纳社保
社保缴纳
郑州社保缴费
如何查询个人参保信息
灵活社保缴费
社保多少钱
江西新余社保缴费查询
社保缴纳
铁岭社保