今天聊一下4050补贴的相关内容。4050补贴听起来像是一个针对特定年龄人群的社保补贴。比如女性需年满40周岁,男性需年满50周岁(以申请当年12月31日为截止日期)。那么福建厦门4050灵活就业困难人员社保补贴多少钱?福建厦门4050社保补贴可以申请吗?接下来随新社通APP小编具体了解一下4050社保补贴内容。
一、2025年福建厦门4050社保补贴申请流程
福建厦门4050社保补贴如何办理,申请流程如下:(1)符合领取条件的灵活就业人员向街道劳保机构申报就业,并凭《再就业优惠证》、社会保险缴费凭证等相关材料,向街道劳保机构提出社会保险补贴申请;
(2)街道劳保机构核实灵活就业人员的就业情况,出具灵活就业证明,并为其向当地县级以上劳保部门申请社会保险补贴;
(3)经劳保部门审核、财部门复核后,将补贴资金直接支付给本人;社会保险补贴标准按灵活就业人员实际缴纳社会保险费的一定比例计算。具体补贴方法由各、自治区、直辖市根据《资金管理通告》制定。
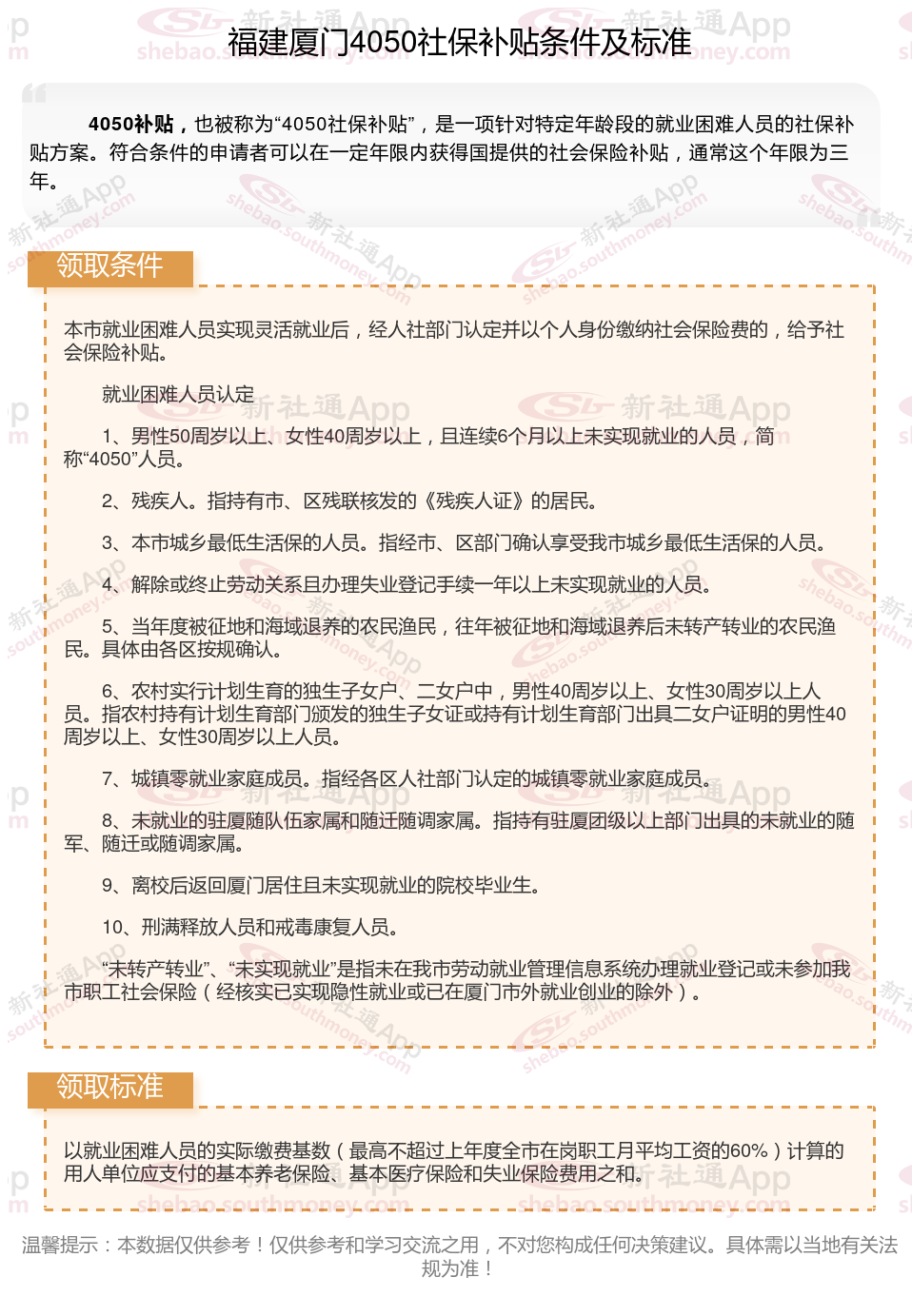
二、福建厦门4050社保补贴标准及条件2025年最新消息

农保和社保怎么办理停保手续
本溪最低工资标准
鹰潭社保
企业社会保险
社保缴费
宜昌社保
社保缴纳
湖北宜昌公司买社保
江苏南通灵活就业
深圳最低工资标准