多数地区只有4050人员可以领取社保补贴,现在扩大了补贴对象及范围,通过就业困难人员认证,实现灵活就业,并且自己缴纳职工社保的灵活就业人员,一般都能申请灵活就业社保补贴。那么张家界4050灵活就业社保补贴标准是多少钱?张家界4050社保补贴条件是什么?接下来随新社通APP小编了解一下最新资讯。
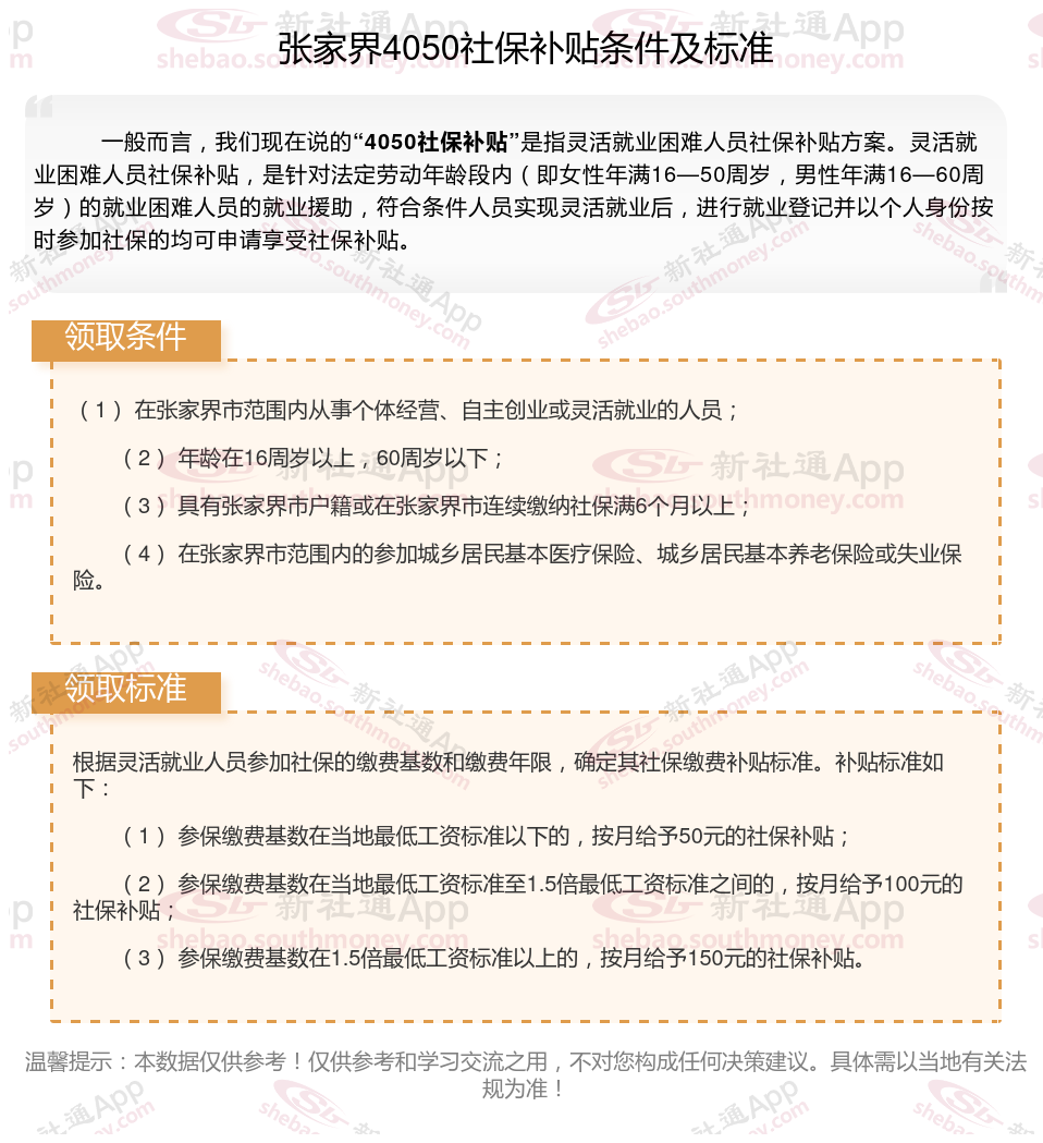
一、2025年张家界4050社保补贴标准是怎么样的,附领取条件

二、2025年张家界灵活就业4050社保补贴申请流程:
张家界4050社保补贴办理流程是什么,如下:
符合条件的申请人需要携带相关证件和资料到户口所在地的社区劳动服务中心进行申请。
工作人员会对申请人的资料进行审核,并核实其是否符合申请条件。
如果申请人的资料齐全、符合条件,工作人员会为其办理社保补贴手续。
申请人需要按规的时间和地点领取社保补贴。
补贴标准:
以就业困难人员的实际缴费基数(最高不超过上年度全市在岗职工月平均工资的60%)计算的用人单位应支付的基本养老保险、基本医疗保险和失业保险费用之和。
补贴期限:与用人单位招用就业困难人员社会保险补贴期限合并计算,在就业困难人员距国法定退休年龄超过5年之前,累计不超过36个月;在就业困难人员距国法定退休年龄不足5年期间,累计不超过60个月。就业困难人员灵活就业社会保险补贴资金从失业保险基金列支。
攀枝花社保缴费
购买了社保农村农保要怎么停保呢
通辽社保缴费查询
昌都最低工资标准
社保缴纳
最低工资标准是怎么定的?
临夏社保缴费查询
最低工资标准是什么意思?
4050补贴
忻州社保缴费