灵活就业人员具备以个人身份参与职工社保的资格,其缴费基数与当地社会平均工资紧密关联,缴费档次在社会平均工资的60%至300%区间内可自由抉择。淄博灵活就业人员社保缴费最低标准是多少?下面随新社通小编一起了解灵活就业人员社保详情。
灵活交社保和职工社保之间存在显著的区别,主要体现在参保对象、缴费主体、缴费比例、缴纳险种、缴费基数、户籍限制以及享受的待遇等方面。
据新社通app数据显示,淄博养老保险缴费基数2024-2025年最新标准如下:
淄博灵活就业人员基本养老保险缴费基数暂按不低于4416元;
缴费比例:个人承担20%;养老保险缴费个人883.2元。
(注:本文数据仅供参考,具体以当地缴费标准为准)
淄博灵活就业社保缴费标准来了 灵活就业社保最低要交多少钱?根据新社通app-社保缴费查询工具提供的最新数据如下:

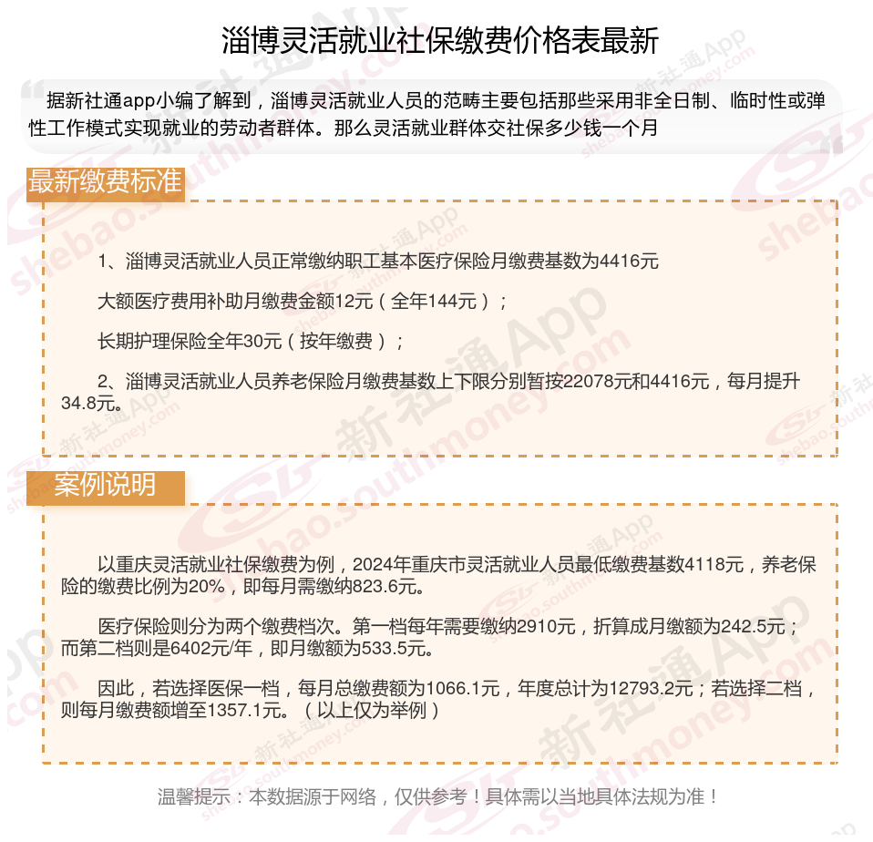
1、淄博灵活就业人员正常缴纳职工基本医疗保险月缴费基数为4416元
大额医疗费用补助月缴费金额12元(全年144元);
长期护理保险全年30元(按年缴费);
2、淄博灵活就业人员养老保险月缴费基数上下限分别暂按22078元和4416元,每月提升34.8元。
社保缴纳
湘潭社保缴费
社保缴纳
鄂尔多斯社保
绵阳最低工资
周口最低工资标准
社保缴纳
淮南最低工资标准
社保断交
唐山