灵活就业人员的上年度月平均工资低于统筹地区上年度全口径城镇单位就业人员平均工资的60%,则缴费基数按60%计算;反之,如果月平均工资超过平均工资的300%,则缴费基数按300%计算
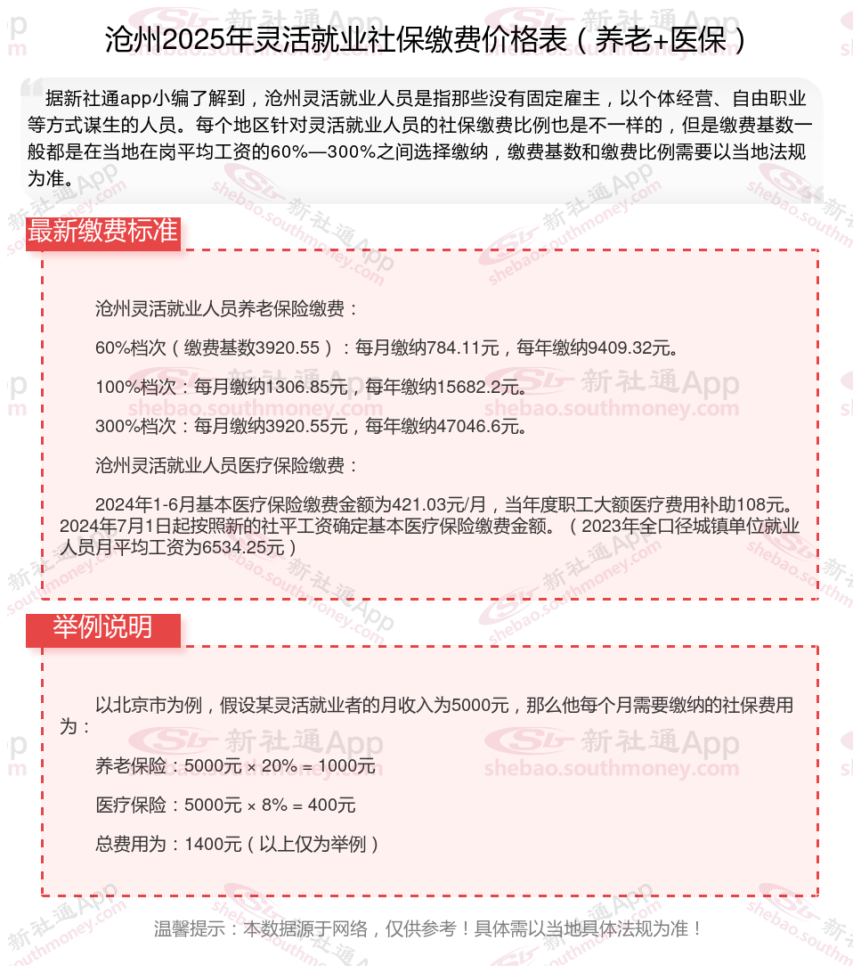
那么,沧州灵活就业社保交多少钱?最新沧州灵活就业人员社保养老、医疗缴费标准明细,根据新社通app-社保缴费查询工具提供的2025社保缴费标准详情数据:

据新社通app数据显示,沧州灵活就业人员养老保险缴费基数2024-2025年最新标准如下:
缴费基数下限暂按不低于3920.55元/月执行。按照个人20%的缴费费率,个人养老保险缴费金额低于784.11元/月。
(注:本文数据仅供参考,具体以当地缴费标准为准)
2025沧州职工养老保险金计算公式如下:
沧州基础养老金+个人账户养老金+过渡性养老金=退休金额
1、基础养老金计算公式=(沧州养老金计发基数+沧州养老金计发基数×平均缴费指数)÷2×缴费年限×1%。
2、个人账户养老金计算公式=养老保险个人账户累计储存额÷退休年龄确定的计发月数(养老保险计发月数:50岁195个月、55岁170个月、60岁139个月)。
3、过渡性养老金=当年的养老金计发基数×视同缴费指数×视同缴费年限×过渡系数;
工龄42年养老金计算举例
假设,参保人A是沧州地区企业退休职工,其中参保人A工龄42年,视同缴费年限6年,视同缴费指数0.6。那么,根据消息显示,沧州养老保险月缴费基数下限标准为3920.55元。2024沧州城镇职工基本养老保险基本养老金计发基数确定为7265元。参保人60岁退休,退休时养老保险缴费指数0.6,据新社通app养老金计算器测算显示:退休之后每月分别所能领取的养老金为:
(1)基础养老金=(7265+7265×0.6)÷2×42×1%=2441元;
(2)个人账户养老金=158076.58÷139=1137.24元;
(3)过渡性养老金=7265×0.6×6×1.30%=340元;
最终可以算出个人退休金:2441+1137.24+340=3918.24元/月。
综上所述,养老金主要体现在缴费年限、基础养老金和个人账户养老金的积累上。虽然只有一年的差距,但这在养老金的计算和发放上可能会产生一定的影响。然而,我们也应该知道到工龄并不是确定养老金数额的唯一因素,地区计发基数、个人平均工资的不同,都是影响养老金的因素。
》》还不知道自己社保缴纳明细吗?点击新社通app社保计算器,查询所在城市社保缴费明细!
新社通app数据所得,数据仅供参考。
缴纳社保
社保缴纳
公司员工社保
12333社保个人账户查询怎么查?
德阳社保缴费
最低工资标准是怎么定的?
社保缴纳
鄂州最低工资标准表 2025
缴纳基数
缴纳社保