灵活就业人员的上年度月平均工资低于统筹地区上年度全口径城镇单位就业人员平均工资的60%,则缴费基数按60%计算;反之,如果月平均工资超过平均工资的300%,则缴费基数按300%计算
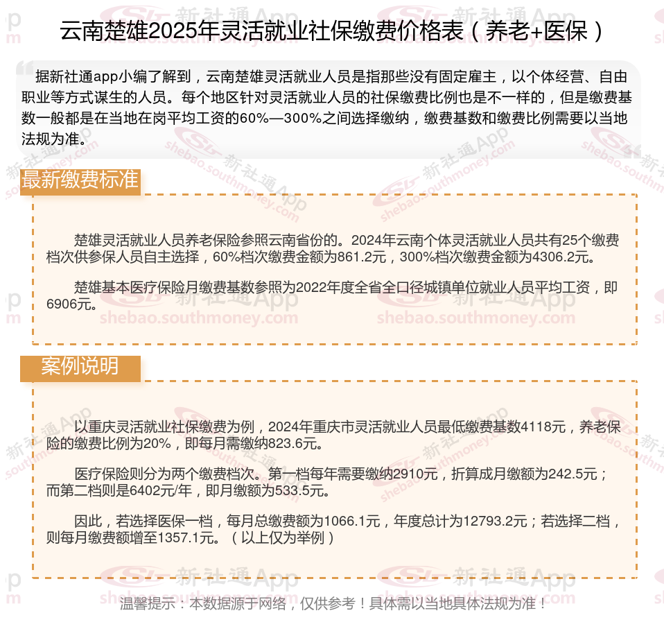
2025?年度云南楚雄灵活就业社保缴费基数明细来了,灵活社保断交多久就作废了?根据新社通app-社保缴费查询工具提供的2025社保缴费标准详情数据:

据新社通app数据显示,云南楚雄灵活就业养老缴费基数明细如下:
养老缴费缴费基数为:4306.2元;
个人缴费比例:20%;
(注:本文数据仅供参考,具体以当地缴费标准为准)
》》还不知道自己社保缴纳明细吗?点击新社通app社保计算器,查询所在城市社保缴费明细!
新社通app数据所得,数据仅供参考。
灵活就业人员社保可以停交几个月,有什么影响?
灵活就业人员社保一般可以连续3个月不交的,然后视为断缴。断缴影响如下:
社保断缴
根据法规,如果灵活就业人员未在时间内办理参保手续,或连续中断缴费三个月,这将被视为中断参保。在中断后办理参保手续并连续缴费满6个月后,方可再次享受医保待遇。然而,如果在中断后的3个月内及时补缴,那么从补缴的次月起就可以恢复医保待遇。
社保断缴的影响
医疗保险:社保一旦断缴,从断缴的第二个月开始,灵活就业人员就无法享受医保待遇。断缴超过3个月后,即使在续保时,也会有3个月的等待期,期间同样无法享受医保。此外,医疗保险的累计缴费年限也会受到影响,进而影响到退休后的医保待遇。
养老保险是累计计算的,断缴不会对之前已经缴纳的养老保险产生影响,也不会清0。但断缴会影响退休后的养老金待遇,因为缴费年限越长,领取的养老金就越多。其他险种:如生育保险、工伤保险等,都需要连续缴纳一定的时间才能享受待遇。断缴会影响到这些险种的待遇享受。避免社保断缴的建议对于灵活就业人员来说,应尽量避免社保断缴。如果因某些原因无法继续缴纳社保,可以选择以个人的身份继续参保或者以城乡居民的身份参保。这样虽然待遇会低于职工社保,但至少可以保持社保的连续性,避免断缴带来的各种影响。
缴纳社保
缴纳社保
海东社保费
缴纳社保
宿迁社保费
缴纳社保
缴纳社保
绍兴灵活就业人员
农村每年交的社保到底交到多少年
缴纳社保